Ò»¡¢Ö÷Òª¿´·¨
1¡¢È«Çò»¯½«Íƶ¯±±¶·¹¤ÒµÉú̬Éý¼¶Æõ»ú,Õþ²ßÖ§³ÖÓÐÍû½øÒ»²½¼ÓÂëÐÐÒµÓÀ´Ê±»ú¡£
±±¶·ÎÀÐǵ¼º½ÏµÍ³ÔÚ½ñÄêб±¶·ÎÀÐÇÉý¿ÕºóÕýʽ½øÈëÈ«Çò½á¹¹¡£±±¶·µ¼º½ÏµÍ³¹¤ÒµÉú̬µÄ¹¹½¨½«³ÉΪ±±¶·È«ÇòÉú³¤µÄÖØÐÄ,Çø±ðÓÚ±±¶·¶þ´úÖØµãÖ§³Ö¾ü¹¤ÐèÇó¶Ô¹¤ÒµÉú̬¹¹½¨ÐèÇ󲻸ߵÄÌØµã,È«Çò»¯±±¶·µÄʵÏֱؽ«×ÅÖØÓÚ¹¤ÒµÁ´ÏµÍ³µÄ¹¹½¨¡£ÓÈÆäÔÚÐÐÒµºÍÃñÓñ±¶·µ¼º½Ó¦Ó÷½Ãæ,¹¹½¨ÍêÉÆµÄ¹¤ÒµÉú̬ϵͳ½«ÊÇÖúÍÆ±±¶·×ßÏòÈ«ÇòÓ¦ÓõÄÒªº¦¡£ÎÒÃÇÒÔΪ,ÔÚ¼´½«ÖÜÈ«°²ÅÅÈ«ÇòÁýÕÖÎÀÐǵÄʱµãÉÏ,È«·½Î»Ìá³ö¶¦Á¦´ó¾ÙÖ§³Ö±±¶·¹¤ÒµÉú̬µÄÕþ²ßÊ®·ÖÐëÒª,¹ú¼ÒÖ§³ÖÕþ²ßÓÐÍû½øÒ»²½¼ÓÂë,ÐÐÒµ½«ÓÀ´Ê®Äêʱ»ú¡£
2¡¢ÔÚ¹ú·ÀÇå¾²ËßÇóÏÂ,¾ü¹¤±±¶·ÊDZ±¶·¶þ´úÖ÷Òª¹¤ÒµÐèÇóÒÑ·ºÆð±¬·¢Ç÷ÊÆ¡£
¹ú·ÀÇå¾²µÄ¿¼Á¿ÊÇÌìϸ÷¹úÉú³¤×ÔÓÐÎÀÐǵ¼º½µÄµÚÒ»ÍÆ¶¯Á¦,ÕõÍѶÔÃÀ¹ú GPS µÄÒÀÀµ,Éú³¤×ÔÓÐÎÀÐǶ¨Î»¡¢ÊÚʱ¡¢µ¼º½¡¢Í¨Ñ¶µÈϵͳÊÇÎÒ¹ú¹ú·À¡¢Çå¾²Éú²úµÈ¶àÁìÓòµÄÆÈÇÐÐèÇó¡£±±¶·¶þ´úµÄÑÇÌ«×éÍøÖ÷ÒªÐèÇóȪԴÓÚ¾ü¹¤ºÍ¹ú¼ÒÇå¾²·½ÃæµÄÓ¦ÓÃÐèÇó,º£ÄÚÖ÷ÒªµÄ¾üÓö©µ¥¾ùÒÑ·ºÆð¿ìËÙÉÏÁ¿Ç÷ÊÆ¡£Ëæ×ű±¶·ÔÚ¶¨Î»¾«¶ÈµÈÊÖÒÕÖ¸±êµÄÒ»Ö±ÌáÉý,Ô¤¼Æ¾ü¹¤±±¶·ÔÚδÀ´ 2-3 ÄêÈÔ½«ÊDZ±¶·µ¼º½µÄÖ÷ÒªÐèÇóËùÔÚ,ÓÐÍû¼á³ÖÒ»Á¬¸ßËÙµÄÔöÌí¡£ÎÒÃÇÒÔΪ,¾ü¹¤ÐèÇóÊDZ±¶·µÄ¸ÕÐÔÐèÇó,Ä¿½ñÈÔÈ» ÒÔ±±¶·¶¨ÐÍÖÕ¶ËÐÎʽ²É¹º,ÔÚ¾ü¶ÓÌåÖÆË¢ÐµĴóÅä¾°ÏÂ,δÀ´ÓÐÍûÖð²½×ª»¯ÎªÄ£¿é»¯²É¹º,²É¹ºÁ´±¬·¢×ª±ä,µ«¾ß±¸½¹µã¾üÓñ±¶·ÊÖÒÕµÄ ÆóÒµÈÔ½«Ò»Á¬ÖصãÊÜÒæ¡£
3¡¢“±±¶·”È«Çò»¯¿ªÆôÖØ´óÃñÓÃÊг¡,ÖØµã¿´ºÃº£ÄÚÆóÒµ»¥ÁªÍø+ÔËÓª½á¹¹¡£
ÃñÓÃÊг¡ÊDZ±¶·µ¼º½Î´À´×î´óµÄÊг¡,ͬʱҲÊDZ±¶·µ¼º½ÏµÍ³¹¤ÒµÉú̬Éú³¤µÄºã¾ÃÇý¶¯Á¦,µ«Í¬Ê±Ö±½ÓÃæÁÙÕ¼ÓÐÃñÓõ¼º½Êг¡ 95%·Ý¶îµÄGPS¾ºÕù¡£ÐÐÒµºÍÃñÓÃÊг¡Æô¶¯Íƶ¯¹¤ÒµÁ´Éú³¤Ê±»ú,ÔڵײãоƬÊÖÒÕ·½Ãæ,ÓÉÓÚÃæÁÙÈ«Çò°üÀ¨¸ßͨ¡¢²©Í¨ÒÔ¼°»ªÎªº£Ë¼µÈµÄÖ±½Ó¾ºÕù,Ô¤¼Æº£ÄÚÆäËû±±¶·Ð¾Æ¬³§ÉÌÃæÁٽϴóѹÁ¦¡£ÔÚÔËÓª·½Ãæ,ÏÖÔÚ±±¶··ÖÀí×ÊÖÊÊÚȨʮ·ÖÓÐÏÞ,Ïà¹ØÆóÒµÓÐÍûʩչÏÈ·¢ÓÅÊÆ,ÔÚ±±¶·ÔËÓª·½Ãæ´ÓÊÖÒÕϵͳµ½ÔËÓª¹æÄ£ÐγÉÓÅÊÆ,³ÉΪº£ÄÚÆóÒµÔÚδÀ´±±¶·»¥ÁªÍø+ÔËÓª·½ÃæÈ·¶¨ÐԽϸߵĻú»á¡£ÎÒÃÇÒÔΪ,¾ü¹¤±±¶·ºÍÃñÓñ±¶·µÄ¹¤ÒµÁ´ÏµÍ³½«±£´æ½ÏÏÔ×Ųî±ð,ÐÐÒµºÍÃñÓñ±¶·µÄÖ÷Òª»ú»á½«ÔÚÔËÓª¡£
¶þ¡¢ÎÀÐǵ¼º½¿ªÆôÈ«Çò»¯Àú³Ì
ÎÀÐǵ¼º½ÏµÍ³ÊÇָʹÓõ¼º½ÎÀÐǶԵØÃæ¡¢º£Ñ󡢿ÕÖкͿռäÓû§¾ÙÐе¼º½¶¨Î»µÄÊÖÒÕ,ÆäÖ÷Òª×é³É²¿·Ö°üÀ¨µ¼º½ÎÀÐÇ¡¢µØÃæÌ¨Õ¾ÒÔ¼°Óû§¶¨Î»×°±¸¡£ÎÀÐǵ¼º½×ÛºÏÁ˹Ű嵼º½ÏµÍ³µÄÓŵã,ÕæÕýʵÏÖÁËÖÖÖÖÌìÆøÌõ¼þÏÂÈ«Çò¸ß¾«¶È±»¶¯Ê½µ¼º½¶¨Î»¡£ÌØÊâÊÇʱ¼ä²â¾àÎÀÐǵ¼º½ÏµÍ³,²»µ«ÄÜÌṩȫÇòºÍ½üµØ¿Õ¼äÒ»Á¬Á¢ÌåÁýÕÖ¡¢¸ß¾«¶ÈÈýά¶¨Î»ºÍ²âËÙ,²¢ÇÒ¿¹×ÌÈÅÄÜÁ¦Ç¿¡£

ÎÀÐǵ¼º½ÏµÍ³µÄ»ùÀ´Ô´ÀíÊÇÕÉÁ¿³öÒÑ֪λÖõÄÎÀÐǵ½Óû§ÎüÊÕ»úÖ®¼äµÄ¾àÀë,È»ºó×ۺ϶à¿ÅÎÀÐǵÄÊý¾Ý¾Í¿ÉÖªµÀÎüÊÕ»úµÄÏêϸλÖá£ÒªµÖ´ïÕâһĿµÄ, ÎÀÐǵÄλÖÿÉÒÔÆ¾Ö¤ÐÇÔØÊ±ÖÓËù¼Í¼µÄʱ¼äÔÚÎÀÐÇÐÇÀúÖвé³ö¡£¶øÓû§µ½ÎÀÐǵľàÀëÔòͨ¹ý¼Í¼ÎÀÐÇÐźÅÈö²¥µ½Óû§ËùÂÄÀúµÄʱ¼ä,ÔÙ½«Æä³ËÒÔ¹âËÙ»ñµÃ——ÓÉÓÚ´óÆø²ãµçÀë²ãµÄ×ÌÈÅ,ÕâÒ»¾àÀë²¢²»ÊÇÓû§ÓëÎÀÐÇÖ®¼äµÄÕæÊµ¾àÀë,¶øÊÇα¾à(PR)¡£ÒÔÏÖÔÚÖ÷Á÷µÄ GPS ΪÀý,µ± GPS ÎÀÐÇÕý³£ÊÂÇéʱ,»áÒ»Ö±µØÓà 1 ºÍ 0 ¶þ½øÖÆÂëÔª×é³ÉµÄÎ±Ëæ»úÂë(¼ò³ÆÎ±Âë)·¢Éäµ¼º½µçÎÄ¡£GPSϵͳʹÓõÄαÂëÒ»¹²ÓÐÁ½ÖÖ,»®·ÖÊÇÃñÓÃµÄ C/A ÂëºÍ ¾üÓÃµÄ P(Y)Âë¡£C/AÂëÆµÂÊ1.023MHz,ÖØ¸´ÖÜÆÚÒ»ºÁÃë,Âë¼ä¾à 1 ΢Ãë,Ï൱ÓÚ 300m;P ÂëÆµÂÊ10.23MHz,ÖØ¸´ÖÜÆÚ 266.4 Ìì,Âë¼ä¾à 0.1 ΢Ãë,Ï൱ÓÚ 30m¡£¶ø Y ÂëÊÇÔÚ P ÂëµÄ»ù´¡ÉÏÐγɵÄ,±£ÃÜÐÔÄܸü¼Ñ¡£µ¼º½µçÎİüÀ¨ÎÀÐÇÐÇÀú¡¢ÊÂÇé״̬¡¢Ê±ÖÓ¾ÀÕý¡¢µçÀë²ãʱÑÓÐÞÕý¡¢´óÆøÕÛÉäÐÞÕýµÈÐÅÏ¢¡£ËüÊÇ´ÓÎÀÐÇÐźÅÖнâµ÷ÖÆ³öÀ´,ÒÔ 50b/s µ÷ÖÆÔÚÔØÆµÉÏ·¢ÉäµÄ¡£
µ¼º½µçÎÄÖеÄÄÚÈÝÖ÷ÒªÓÐÒ£²âÂ롢ת»»Âë¡¢µÚ 1¡¢2¡¢3 Êý¾Ý¿é,ÆäÖÐ×îÖ÷ÒªµÄ ÔòΪÐÇÀúÊý¾Ý¡£µ±Óû§½ÓÊܵ½µ¼º½µçÎÄʱ,ÌáÈ¡³öÎÀÐÇʱ¼ä²¢½«ÆäÓë×Ô¼ºµÄʱÖÓ×ö±ÈÕÕ±ã¿ÉµÃÖªÎÀÐÇÓëÓû§µÄ¾àÀë,ÔÙʹÓõ¼º½µçÎÄÖеÄÎÀÐÇÐÇÀúÊý¾ÝÍÆËã³öÎÀÐÇ·¢ÉäµçÎÄʱËù´¦Î»ÅZ,Óû§ÔÚ WGS-84 ´óµØ×ø±êϵÖеÄλÅZËÙÂʵÈÐÅÏ¢±ã¿ÉµÃÖª¡£
ÓÉÓÚÓû§½ÓÊÜ»úʹÓõÄʱÖÓÓëÎÀÐÇÐÇÔØÊ±ÖÓ²»¿ÉÄÜ×ÜÊÇͬ²½,ÒÔÊdzýÁËÓû§µÄÈýÎ¬×ø±ê x¡¢y¡¢z Íâ,»¹ÒªÒý½øÒ»¸öΔ t ¼´ÎÀÐÇÓëÎüÊÕ»úÖ®¼äµÄʱ¼ä²î×÷Ϊδ֪Êý,È»ºóÓà 4 ¸ö·½³Ì½«Õâ 4 ¸öδ֪Êý½â³öÀ´¡£ÒÔÊÇÈôÊÇÏëÖªµÀÎüÊÕ»úËù´¦µÄλÅZ,ÖÁÉÙÒªÄÜÎüÊÕµ½ 4 ¸öÎÀÐǵÄÐźš£

ÎÀÐǵ¼º½ÏµÍ³³É´ó¹ú±êÅä
ÃÀ¹úµÄ GPS ÎÀÐǵ¼º½ÏµÍ³½¨ÉèʼÓÚÉÏÊÀ¼Í 60 ÄêÔºóÆÚ,ͨ¹ý¾üÂë(P Âë)¡¢ÃñÂë(C/A Âë)»®·ÖÆÕ±éÓÃÓÚ¾üÓúÍÃñÓÃÁìÓò¡£Ëæ×ÅÀäÕ½¿¢ÊºÍÈ«Çò¾¼ÃµÄÅÉú³¤,ÃÀ¹úÕþ¸®Ðû²¼ 2000 ÄêÖÁ 2006 Äêʱ´ú,ÔÚ°ü¹ÜÃÀ¹ú¹ú¼ÒÇå¾²²»ÊÜÍþвµÄÌõ¼þÏÂ,×÷·Ï SA Õþ²ß,GPS ÃñÓÃÐźž«¶ÈÔÚÈ«Çò¹æÄ£ÄÚ»ñµÃ¸ÄÉÆ,ʹÓà C/A Âë¾ÙÐе¥µã¶¨Î»µÄ¾«¶ÈÓÉ 100 Ã×Ìá¸ßµ½ 20 Ã×,Õ⽫½øÒ»²½Íƶ¯ GPS ÊÖÒÕµÄÓ¦ÓÃ,Ìá¸ßÉú²úÁ¦¡¢×÷ҵЧÂÊ¡¢¿ÆÑ§Ë®Æ½ÒÔ¼°ÈËÃǵÄÉúÑÄÖÊÁ¿,´Ì¼¤ GPS Êг¡µÄÔöÌí¡£ÃÀ¹úµÄ GPS ÊÇÏÖÔÚΨһÖÜÈ«ÔËÐеÄÎÀÐǵ¼º½ÏµÍ³,Õ¼ÓÐÈ«Çò 90%ÒÔÉϵÄÓ¦Ó÷þÎñ,ÔÚϵͳµÄ³ÉÊìÐÔ¡¢·þÎñ¾«¶ÈµÈ·½Ãæ¶¼´¦ÓÚÈ«Çò×îÁìÏȵÄˮƽ¡£1990 ÄêµÄº£ÍåÕ½Õù,GPS ϵͳÊ״α»Ó¦ÓÃÓÚʵս±ãÒ»Õ½³ÉÃû,ËüÔÚÎäÆ÷ÖÆµ¼¡¢Ö°Ô±¶¨Î»¡¢×ÊÔ´µ÷ÅäµÈ·½ÃæÊ©Õ¹ÁËÖØ´óµÄ×ÜÓá£
¼øÓÚÎÀÐǵ¼º½ÊÖÒÕÔÚ¹ú¼ÒÇå¾²¡¢¾¼ÃÉú²úÒÔ¼°ÃñÉúµÈ·½ÃæµÄÖØ×ÅÊöÓÃ,Ììϸ÷¹ú·×·××îÏȽ¨Éè×Ô¼ºµÄÈ«ÇòÎÀÐǵ¼º½ÏµÍ³ÒÔÕõÍѶÔÃÀ¹ú GPS ϵͳµÄÒÀÀµ¡£È«Çòµ¼º½ÎÀÐÇϵͳ(Global Navigation Satellite System,GNSS)ÔçÔÚ 2012Äê¾ÍÒÑ ¾ÐγÉÁË‚“1+3”µÄÃûÌÃ,ÆäÖЂ“1”´úÏÔ¶ÔÚΨһÖÜÈ«ÔËÐв¢´¦ÓÚ¢¶ÏְλµÄÃÀ¹úGPS,“3”´ú±íÖйúµÄ±±¶·ÎÀÐǵ¼º½ÏµÍ³(BeiDou Navigation Satellite System,BDS),¶íÂÞ˹µÄ¸ñÂåÄÉ˹(Glonass)µ¼º½ÒÇϵͳ,ÒÔ¼°Å·ÖÞµÄÙ¤ÀûÂÔ(Galileo)µ¼º½ÏµÍ³¡£

È«ÇòÎÀÐǵ¼º½ÏµÍ³ÒѽøÈë¼ÓËÙ°²ÅźÍÉý¼¶½¨Éèá¯ÁëÆÚ, ¾ÝGSAÔ¤¼Æ 2010-2020 ÄêÈ«ÇòÎÀÐǵ¼º½ÏµÍ³Êг¡¹æÄ£ÓÉ 770 ÒÚÃÀÔªÔöÌíµ½ 2,200 ÒÚÃÀÔª,10ÄêÔöÌí2.85 ±¶,Äê¾ù¸´ºÏÔöÌíÂʵִï 11%,ÆäÖÐÎÒ¹ú±±¶·µ¼º½ÏµÍ³½¨ÉèÊÇδÀ´10ÄêÈ«ÇòÎÀÐǹ¤Òµ¿ìËÙÔöÌíµÄÖ÷Òª¶¯Á¦¡£
ÁíÍâ,ÎÀÐǵ¼º½¹¤ÒµÒѾµ½ÁËÏò¹æÄ£»¯¡¢¹«¹²»¯ºÍÈ«Çò»¯Éú³¤µÄÒªº¦×ªÕ۵㡣 ¿ÉÒÔÔ¤ÆÚµÄÊÇÔÚδÀ´ 3 µ½ 5 Äêʱ¼äÄÚ,ÎÀÐǵ¼º½¹¤Òµ½«×îÏȱ¬·¢ÐÔÔöÌí¡£¼øÓÚÏÖÔÚ GNSS ÈÔÈ»´¦ÓÚ‚1+3µÄÃûÌÃ,ÔÚδÀ´µÄ 3-5 Äêʱ¼äÀï,GPS ÈÔÈ»½«ÊÇΨһµÄ¿ÉÎȹÌÊÇÓõÄÈ«Çò¶¨Î»ÏµÍ³¡£ÎªÁËÔçÈÕÍ»ÆÆ GPS ¢¶ÏµÄÃûÌÃ,Ò²Ëæ×Ÿ÷´óÎÀÐÇϵͳµÄÈÕÒæÍêÉÆ,¸÷´óϵͳ֮¼äµÄÏ໥¼æÈÝÒÑÊÇÊ±ÊÆËùÇ÷¡£
Ö»¹ÜÈ«Çò¼¸´óÎÀÐǵ¼º½ÏµÍ³¶¼ÔÚÅÉú³¤,µ«½¹µãÊг¡µÄÎÀÐǵ¼º½¹¤Òµ¹æÄ£ÖÁ½ñÎ´Í»ÆÆ 1,000 ÒÚÃÀÔª¡£Òò´Ë,ÎÒÃÇÒÔΪȫÇòÎÀÐǵ¼º½¹¤ÒµÈÔ´¦ÔÚ³õ¼¶Éú³¤½×¶Î,×ÜÌå¿´À´ÎÀÐǵ¼º½¹¤ÒµÈÔÊÇÐÂÐ˵IJ¢¾ßÓÐÖØ´óÉú³¤Ç±Á¦µÄ¹¤Òµ¡£¿ÉÊÇ,ÎÀÐǵ¼º½¹¤Òµ×÷Ϊһ¸öǰհÐÔ¡¢ÐÂÐ˵Ĺ¤Òµ,ÆäÉú³¤Àú³ÌÒ»¶¨»áÊǸöÂþ³¤¶øÇúÕÛµÄÀú³Ì,ÕâÆäÖÐÐèÒªÆð¾¢ÓªÔìºÃµÄÊг¡Æø·Õ,Ò»Ö±½¨Éè¼°ÍêÉÆÖÖÖÖ»ù´¡ÉèÊ©,È¡µÃ¹æÄ£¾¼ÃЧӦ,ͬʱÐèÒªÔöÇ¿¶ÔÓû§µÄ½ÌÓýºÍÐû´«¡£
Ëæ×ÅÎÀÐǵ¼º½ÊÖÒÕÉîÈëÐÐÒµÓ¦ÓÃÒÔ¼°ÔÚ¹«¹²ÏûºÄÊг¡µÄ½øÒ»²½ÆÕ¼°,ÎÒÃÇÒÔΪÕâÒ»¹¤ÒµÊг¡½«¿ìËÙ·¿ª¡£ÁíÍâ,ÎÒÃÇÒÔΪÎÀÐǵ¼º½Êг¡ÏÖÔÚ´¦ÓÚ³õ¼¶Éú³¤½×¶Î¸¶ÓëÁ˱±¶·µ¼º½µÄÒ»¸ö»Æ½ðÉú³¤»ú»á¡£±±¶·µ¼º½ÒѾÔÚÑÇÌ«×îÏÈÔËÐÐÇÒÈ«Çò»¯ÍƹãÒÑ¿ªÆô,ÎÒÃÇÒÔΪÆäÉú³¤½«ÊÜÒæÓÚÈ«ÇòÎÀÐǵ¼º½Êг¡µÄÔöÌí,ͬʱ±±¶·½«»ñµÃ¸ü¶àµÄÓ¦ÓôӶøÓлú»á´Ó GPS ÊÖÀïÇÀ¶áÐÂÐ˵ÄÊг¡¡£
±±¶·Íê³ÉÑÇÌ«µØÇøÁýÕÖÍÆ½øÈ«Çò×éÍø
±±¶·ÎÀÐǵ¼º½ÏµÍ³ÊÇÎÒ¹úÕýÔÚʵÑéµÄ×ÔÖ÷Éú³¤¡¢×ÔÁ¦ÔËÐеÄÈ«ÇòÎÀÐǵ¼º½ÏµÍ³¡£ÏµÍ³½¨ÉèÄ¿µÄÊÇ:½¨³É×ÔÁ¦×ÔÖ÷¡¢¿ª·Å¼æÈÝ¡¢ÊÖÒÕÏȽø¡¢Îȹ̿ɿ¿µÄÁýÕÖÈ«ÇòµÄ±±¶·ÎÀÐǵ¼º½ÏµÍ³,Ôö½øÎÀÐǵ¼º½¹¤ÒµÁ´ÐγÉ,ÐγÉÍêÉÆµÄ¹ú¼ÒÎÀÐǵ¼º½Ó¦Óù¤ÒµÖ§³Ö¡¢ÍƹãºÍ°ü¹Üϵͳ,ÍÆ¶¯ÎÀÐǵ¼º½ÔÚ¹úÃñ¾¼ÃÉç»á¸÷ÐÐÒµµÄÆÕ±éÓ¦Óá£
±±¶·ÏµÍ³Óɿռä¶Ë¡¢µØÃæ¶ËºÍÓû§¶ËÈý²¿·Ö×é³É,¿Õ¼ä¶Ë°üÀ¨ 5 ¿Å¾²Ö¹¹ìµÀÎÀ ÐÇÒÔ¼° 30 ¿Å·Ç¾²Ö¹¹ìµÀÎÀÐÇ,µØÃæ¶ËÖ÷Òª°üÀ¨Ö÷¿ØÕ¾¡¢×¢ÈëÕ¾ºÍ¼à²âÕ¾µÈµØ ÃæÕ¾;Óû§¶ËÓɱ±¶·Óû§ÖÕ¶ËÒÔ¼°ÓëÃÀ¹ú GPS¡¢¶íÂÞ˹ GLONASS¡¢Å·ÖÞ GALILEOµÈÆäËûÎÀÐǵ¼º½ÏµÍ³¼æÈݵÄÖÕ¶Ë×é³É¡£
1£©¿Õ¼ä¶Î:±±¶·µ¼º½ÎÀÐÇÒ»Á¬·¢ÉäÔØÓе¼º½µçÎĵÄÎÞÏߵ粨,ÌṩӦµØÇòÉϵÄÖÖÖÖÎüÊÕ»úÀ´Ó¦Óá£
2£©µØÃæ¶Î:Ϊ׷×Ù¼°¿ØÖƱ±¶·µ¼º½ÎÀÐǵÄÔËת,ÔÚµØÃæÉèÅZÁËÖ÷¿ØÕ¾¡¢×¢ÈëÕ¾ ºÍ¼à¿ØÕ¾,Ö÷ÒªÊÂÇéÊÇÍøÂçÊý¾Ý,ÅÌËãµ¼º½ÐÅÏ¢,¼àÊÓϵͳ״̬,µ÷ÀíÎÀÐÇ, ÐÞÕýÓëά»¤Ã¿¿ÅÎÀÐǵĸ÷Ïî²ÎÊýÊý¾ÝµÈ¡£
3£©Óû§¶Î:°üÀ¨±±¶·ÏµÍ³Óû§ÖÕ¶ËÒÔ¼°ÓëÆäËüÎÀÐǵ¼º½ÏµÍ³¼æÈݵÄÖÕ¶Ë¡£¿ÉÒÔ ×·×Ù±±¶·µ¼º½ÎÀÐÇ,²¢ÊµÊ±µØÅÌËã³öÎüÊÕ»úËùÔÚλÅZµÄ×ø±ê¡¢Òƶ¯ËÙÂÊʵʱ ¼ä¡£ÎüÊÕ»ú¿É·ÖΪÐäÕäʽ¡¢±³¸ºÊ½¡¢³µÔØ¡¢´¬ÔØ¡¢»úÔØµÈµÈ¡£


±±¶·Éú³¤Ö®Â·
±±¶·Éú³¤Ö®Â·ÎÒ¹ú¸ß¶ÈÖØÊÓÎÀÐǵ¼º½ÏµÍ³µÄ½¨Éè,Ò»Ö±Æð¾¢Ì½Ë÷ºÍÉú³¤ÓµÓÐ×ÔÖ÷֪ʶ²úȨµÄÎÀÐǵ¼º½ÏµÍ³¡£ÔçÔÚÉÏÊÀ¼Í 60 ÄêÔÂÄ©,ÎÒ¹ú¾Í¿ªÕ¹ÁËÎÀÐǵ¼º½ÏµÍ³µÄÑÐÖÆÊÂÇé,µ«ÓÉÓÚÖî¶àÔµ¹ÊÔÓɶøØ²ÕÛ¡£×Ô 20 ÊÀ¼Í 70 ÄêÔºóÆÚÒÔÀ´,º£ÄÚ¿ªÕ¹ÁË̽ÌÖÊʺϹúÇéµÄÎÀÐǵ¼º½ÏµÍ³µÄÌåÖÆÑо¿,ÏȺóÌá³ö¹ýµ¥ÐÇ¡¢Ë«ÐÇ¡¢ÈýÐÇºÍ 3-5 ÐǵÄÇøÓòÐÔϵͳ¼Æ»®,ÒÔ¼°¶àÐǵÄÈ«ÇòϵͳµÄÉèÏë,²¢Ë¼Á¿µ½µ¼º½¶¨Î»ÓëͨѶµÈ×ÛºÏÔËÓÃÎÊÌâ,¿ÉÊÇÓÉÓÚÖÖÖÖÔµ¹ÊÔÓÉ,ÕâЩ¼Æ»®ºÍÉèÏ붼ûÄܵÃÒÔʵÏÖ¡£
ÔÚ 20 ÊÀ¼Í 80 ÄêÔµ½ 90 ÄêÔÂ,ÎÒ¹ú¾ÍÍŽá¹úÇé,¿ÆÑ§¡¢ºÏÀíµØÌá³ö²¢Öƶ©×ÔÖ÷ÑÐÖÆÊµÑ邱±¶·ÎÀÐǵ¼º½ÏµÍ³½¨ÉèµÄ“Èý²½×ß”ÍýÏë:
µÚÒ»²½ÊÇÊÔÑé½×¶Î,ÓÃÉÙÁ¿ÎÀÐÇʹÓõØÇòͬ²½¾²Ö¹¹ìµÀÀ´Íê³ÉÊÔÑéʹÃüΪ “±±¶·”ÎÀÐǵ¼º½ÏµÍ³½¨Éè»ýÀÛÊÖÒÕÂÄÀú¡¢×÷ÓýÈ˲Å,ÑÐÖÆÒ»Ð©µØÃæÓ¦Óûù ´¡Éèʩװ±¸µÈ¡£2000 Ä꽨³ÉÁ˱±¶·ÎÀÐǵ¼º½ÊÔÑéϵͳ,ʹÖйú³ÉΪÌìÏÂÉϵÚÈý¸öÓµÓÐ×ÔÖ÷ÎÀÐǵ¼º½ÏµÍ³µÄ¹ú¼Ò¡£
µÚ¶þ²½Êǵ½ 2012 Äê,ÍýÏë·¢Éä 10 ¶à¿ÅÎÀÐÇ,½¨³ÉÁýÕÖÑÇÌ«ÇøÓòµÄ‚±±¶·ÎÀÐǵ¼º½¶¨Î»ÏµÍ³(¼´“±±¶·¶þºÅ”ÇøÓòϵͳ)¡£½¨Éè±±¶·ÎÀÐǵ¼º½ÏµÍ³,2012Äê×óÓÒÐγÉÁýÕÖÑÇÌ«´ó²¿·ÖµØÇøµÄ·þÎñÄÜÁ¦¡£
µÚÈý²½Êǵ½ 2020 Äê,½¨³ÉÓÉ 5 ¿Å¾²Ö¹¹ìµÀºÍ 30 ¿Å·Ç¾²Ö¹¹ìµÀÎÀÐÇ×éÍø¶ø³ÉµÄ È«ÇòÎÀÐǵ¼º½ÏµÍ³,ÐÎÓñ³ÉÇòÁýÕÖÄÜÁ¦¡£


ÏÖÔÚ,±±¶·ÒѾ½øÈëµ½µÚ¶þ²½,¼´ÁýÕÖÑÇÌ«µØÇøµÄÊÔÔËÐб±¶·ÎÀÐÇϵͳ¡£2012Äê 12 Ô 27 ÈÕ,±±¶·ÎÀÐǵ¼º½ÏµÍ³ÒÑÕýʽÌá¹©ÇøÓò·þÎñ¡£±±¶·¶þ´úϵͳµÄ·þÎñÇøÓòΪ¶«¾ 55° ~180° ,ÄÏγ 55° ~±±Î³ 55° Ö®¼äµÄ´ó²¿·ÖÇøÓò;ÖØµãÇøÓòΪ¶«¾ 70°~145°,±±Î³ 5°~55°µÄ´ó²¿·ÖÇøÓò¡£ÐźÅÁýÕÖÎ÷ÖÁ²¨Ë¹Íå»ô¶ûľ×Ⱥ£Ï¿,¶«ÖÁÃÀ¹úÖÐ;µºÎ÷²¿,±±ÖÁ¶íÂÞ˹ÌÚ´ï,ÄÏÖÁ°Ä´óÀûÑÇ¡¢ÐÂÎ÷À¼Äϲ¿º£Óò¡£

ÔÚ¼ÌÐø±£´æ±±¶·ÎÀÐǵ¼º½ÊÔÑéϵͳÓÐÔ´¶¨Î»¡¢Ë«ÏòÊÚʱºÍ¶Ì±¨ÎÄͨѶ·þÎñ»ù ´¡ÉÏ,ÏòÑÇÌ«´ó²¿·ÖµØÇøÕýʽÌṩһÁ¬ÎÞÔ´¶¨Î»¡¢µ¼º½¡¢ÊÚʱµÈ·þÎñ¡£ÔÚÎÒ¹ú¼°ÖܱߵØÇø,ÏÖÔÚ±±¶·ÏµÍ³»ù±¾·þÎñÐÔÄÜΪ:λÅZ¾«¶ÈÆ½Ãæ 10 Ã×,¸ß³Ì 10Ã×,²âËÙ¾«¶È 0.2 Ã×/Ãë,ÊÚʱ¾«¶Èµ¥Ïò 50 ÄÉÃë,ͬʱ¿ÉÌṩ˫Ïò¸ß¾«¶ÈÊÚʱºÍ¶Ì±¨ÎÄͨѶ·þÎñ,×ÜÌåÐÔÄÜÓëÃÀ¹ú GPS ÐÔÄÜÏ൱¡£ÔÚ 2014 Äê 11 Ô 17 ÈÕÖÁ21ÈյľۻáÉÏ,ÍŽá¹úÈÏÕæÖÆ¶©¹ú¼Êº£Ô˱ê×¼µÄ¹ú¼Êº£ÊÂ×éÖ¯º£ÉÏÇ徲ίԱ»á,Õýʽ½«ÖйúµÄ±±¶·ÏµÍ³ÄÉÈëÈ«ÇòÎÞÏߵ絼º½ÏµÍ³¡£ÕâÒâζ׿ÌÃÀ¹úµÄGPSºÍ¶íÂÞ˹µÄ“¸ñÂåÄÉ˹”ºó,ÖйúµÄµ¼º½ÏµÍ³ÒѳÉΪµÚÈý¸ö±»ÍŽá¹úÈϿɵĺ£ÉÏÎÀÐǵ¼º½ÏµÍ³¡£
±±¶·È«Çò×éÍø¼ÓËÙ½¨ÉèÖÐ
ÔÚÍê³ÉÑÇÌ«×éÍøÖ®ºó,±±¶·ÎÀÐǵ¼º½ÏµÍ³×îÏÈÍÆ½øÈ«Çò×éÍøµÄÀú³Ì¡£ÔÚ½ñÄê 3Ô 30 ÈÕ 21 ʱ 52 ·Ö,Ê׿ÅÐÂÒ»´ú±±¶·µ¼º½ÎÀÐÇÔÚÎ÷²ýÎÀÐÇ·¢ÉäÖÐÐÄ·¢ÉäÉý¿Õ,ÎÀÐÇ˳Ëì½øÈëÔ¤¶¨¹ìµÀ,¸ÃÐǵÄÀֳɷ¢Éä±ê¼Ç×ÅÖйú±±¶·ÎÀÐǵ¼º½ÏµÍ³ÓÉÇøÓòÔËÐÐÏòÈ«ÇòÍØÕ¹µÄÆô¶¯ÊµÑé¡£ÕâÊÇÖйú·¢ÉäµÄµÚ 17 ¿Å±±¶·µ¼º½ÎÀÐÇ,Ò²ÊÇÊ׿ű±¶·È«Çò×éÍøÎÀÐÇ,½«¿ªÕ¹ÐÂÐ͵¼º½ÐźÅÌåÖÆ¡¢ÐǼäÁ´Â·µÈÊÔÑéÑéÖ¤ÊÂÇé,Ϊ±±¶·ÎÀÐǵ¼º½ÏµÍ³È«Çò×éÍø½¨ÉèÌṩÒÀ¾Ý¡£7 Ô 25 ÈÕ 20 ʱ 29 ·Ö,ÖйúÔÚÎ÷²ýÎÀÐÇ·¢ÉäÖÐÐÄÓ³¤Õ÷ÈýºÅÒÒ/Ô¶Õ÷Ò»ºÅ?ÔËÔØ»ð¼ýÀֳɽ« 2 ¿ÅÐÂÒ»´ú±±¶·µ¼º½ÎÀÐÇ·¢ÉäÉý¿Õ,¾ÓÉÔ¼ 3.5 Сʱº½Ðкó,“Ô¶Õ÷Ò»ºÅ”ÉÏÃæ¼¶½« 2 ¿ÅÎÀÐÇ׼ȷËÍÈëÔ¤¶¨¹ìµÀ¡£´Ë´Î“Ò»¼ýË«ÐÇ”·¢ÉäÔ²ÂúÀÖ³É,±ê¼Ç×ű±¶·ÎÀÐǵ¼º½ÏµÍ³ÏòÈ«ÇòÁýÕֵĽ¨ÉèÄ¿µÄÂõ³ö¼áʵһ²½¡£´Ë´Î·¢ÉäµÄ 2 ¿ÅÎÀÐÇ,¾ùΪµØÇòÖÐÔ²¹ìµÀÎÀÐÇ,Ò²ÊÇÖйú·¢ÉäµÄµÚ 18¡¢19 ¿Å±±¶·µ¼º½ÎÀÐÇ¡£ÎÀÐÇÈë¹ìºó,½«ÓëÏÈÆÚ·¢ÉäµÄµÚ 17 ¿Å±±¶·µ¼º½ÎÀÐÇÅäºÏ¿ªÕ¹ÐÂÐ͵¼º½Ðźš¢ÐǼäÁ´Â·µÈÊÔÑéÑéÖ¤ÊÂÇé,²¢ÊÊʱÈëÍøÌṩ·þÎñ¡£±±¶·ÎÀÐǵ¼º½ÏµÍ³½¨ÉèÒ»Á¬ÎȹÌÍÆ½ø,½ñÄ껹½«·¢Éä 1 ÖÁ 2 ¿ÅÐÂÒ»´ú±±¶·µ¼º½ÎÀÐÇ¡£
ÔÚ±±¶·µ¼º½¹¤ÒµÍÆ¹ã·½Ãæ,ÒѾÍê³É³õÆÚÊг¡ÅàÓý,ÕýÔÚ´ÓÐÐÒµÓ¦ÓÃÍØÕ¹µ½¹«¹²Ó¦ÓÃ,¹¤Òµ·ºÆð¿ìËÙÉú³¤Ê±ÊÆ¡£±±¶·ÎÀÐǵ¼º½ÏµÍ³½¨Éè½«ÕÆÎÕ¹ú¼ÒʵÑé“Ò»´øÒ»Æð”Õ½ÂÔÍýÏëµÄÉú³¤Ê±»ú,ÒÀ¸½µ¼º½“Ò»´øÒ»Æð”µÄÀúʷʱ»ú×ß³ö¹úÃÅ,½«±±¶·ÎÀÐǵ¼º½ÏµÍ³´òÔì³ÉΪ¹ú¼Ê×ÅÃûµÄÖйúÆ·ÅÆÎª±±¶·È«Çò»¯Ó¦ÓÃ×öºÃÆÌµæ¡£Î´À´ 5 Äê,ÎÒ¹ú½«½¨³ÉÓÉ 5 ¿ÅµØÇò¾²Ö¹¹ìµÀºÍ 30 ¿ÅµØÇò·Ç¾²Ö¹¹ìµÀÎÀÐÇ×éÍø¶ø³ÉµÄ±±¶·ÎÀÐǵ¼º½ÏµÍ³,ʵÏÖÈ«ÇòÇøÓòÁýÕÖ,²¢ÇÒÔÚº£ÄÚ¾«¶ÈµÖ´ï 2.5 Ãס£
±±¶·¶Ô±ê GPS±±¶·Ò»´úµ½±±¶·¶þ´úÂÄÀúÁË´ÓÓÐÔ´¶¨Î»µ½ÎÞÔ´¶¨Î»µÄת±ä,ת±äºóÒÀÈ»±£´æÁ˓һ´ú”ÒýÒÔΪºÀµÄͨѶ¹¦Ð§,ÕâʹÆäÄܹ»ÔÚ¹«¹²Í¨Ñ¶ÍøÂçÖÐÖ¹¡¢Ã»ÓÐÆäËûÎÀÐÇͨѶµÄÇéÐÎÏÂ,ΪÓû§ÌṩͨѶ·þÎñ¡£½«¶Ì±¨ÎÄ·þÎñºÍÎÀÐǵ¼º½ÏàÍŽáÊÇÖйú±±¶·ÎÀÐǵ¼º½ÏµÍ³µÄÆæÒì·¢Ã÷,Ò²ÊÇÏà¹ØÓÚÆäËûµ¼º½ÏµÍ³µÄÒ»´óÓÅÊÆ¡£ÆäËûµÄÈ«ÇòÎÀÐǵ¼º½ÏµÍ³Ö»ÊǸæËßÓû§Ê²Ã´Ê±¼ä¡¢ÔÚʲôµØ·½,¶ø±±¶·ÏµÍ³³ý´ËÖ®Í⻹¿ÉÒÔ½«Óû§µÄλÅZÐÅÏ¢·¢ËͳöÈ¥,ʹÓû§Ïë¼û¸æµÄÆäËûÈË»ñÖªÓû§µÄÇéÐÎ,ÕâÖÖ»¥¶¯ÐÔÒ²ÊDZ±¶·ÏµÍ³×î´óµÄÓÅÊÆ¡£
ÏÖÔÚ,GPS ÔÚº£ÄÚÍâµÄÊг¡ÉÏÕ¼Óоø¶ÔµÄÁìÏÈְλ,ԼռȫÇòÊг¡µÄ 95%.ÔÚº£ÄÚÊг¡ÍØÕ¹ÒÔ¼°±±¶·È«Çò»¯Àú³ÌÖÐ,GPS ½«ÊÇÖйú±±¶·ÏµÍ³µÄ×îÇ¿ÓÐÁ¦µÄµÐÊÖ¡£ÏÖÔÚ,±±¶·ºÍ GPS µÄÖ÷Òª²î±ð

±±¶·ÎÀÐǵ¼º½ÏµÍ³¶ÀÍ̵Ķ̱¨ÎĹ¦Ð§,ÔÚÖØ´ó×ÔÈ»ÔÖÄÑÔì³ÉÍâµØ¹Å°åͨѶÉèÊ©ÆÆËðµÄÇéÐÎÏÂÄܹ»ÊµÏÖÓ¦¼±Í¨Ñ¶¡£»ùÓÚÕâÒ»ÌØÊ⹦Ч,Ñз¢ºÍÉú²úµÄ±±¶·ÎÀÐǵ¼º½²úÆ·Äܹ»ÔÚÖØ´ó×ÔÈ»ÔÖÄÑÏÖ³¡ÊµÏÖÖ±±¨¡¢Ó¦ÇÀ¾ÈÔ®Ö¸»Óµ÷Àí¡¢Ó¦¼±¼õÔÖÐÅÏ¢Ðû²¼µÈ¹¦Ð§¡£ÖйúÒ²ÔÚÕë¶Ô±±¶·µÄË«ÏòͨѶÕâÒ»ÆæÒìµÄ¹¦Ð§¶Ô±±¶·µ¼º½ÏµÍ³¾ÙÐÐÐÐÒµÖØµãÍÆ¹ã,Ö÷ÒªÓ¦ÓõÄÐÐÒµÓк½ÑóÓæÒµ¡¢ÉÁÖ·À»¤¡¢½»Í¨ÔËÊäÒµµÈ¡£
2008 Äêãë´¨µØ¶¯,ÖØÔÖÇøÍ¨Ñ¶ÖÐÖ¹¡£¾ÈÔ®²½¶Ó³Ö“±±¶·”ÖÕ¶Ë×°±¸½øÈë,ʹÓÃÆä¶Ì±¨ÎĹ¦Ð§Í»ÆÆÍ¨Ñ¶Ã¤µã,ÓëÍâ½çÈ¡µÃÁËÁªÏµ¡£Í¬Ê±¹ÜÀíÖÐÐÄÔòͨ¹ýλÖñ¨¸æ¹¦Ð§,ËæÊ±ÕÆÎÕ×Åÿһ¸öÖÕ¶ËËù´¦µÄλÖᣲ¢ÇÒ“±±¶·”Ê״μ¯ÄɶàÖÖ¹ìµÀÉè¼ÆÓÚÒ»Éí,ÕâÑùµÄ»ìÏý¹ìµÀÄÜÌṩ¸ü¶à¿É¼ûÎÀÐÇ,¿ÉÖ§³Ö¸ü³¤µÄÒ»Á¬ÊÓ²ìʱ¼äºÍ¸ü¸ß¾«¶È¡£Í¬Ê±,»ùÓÚ֮ǰÎÒÃǶÔÎÀÐǶ¨Î»ÔÀíµÄ¼òÊö,ÎÀÐǶ¨Î»ÖÁÉÙÐèҪ׼ȷËÑË÷µ½ËÄ¿ÅÎÀÐÇ,¶ø±±¶·ÏµÍ³ÔÚÎÒ¹úÄϺ£ÉÏ¿ÕÀο¿ÓÐÎå¿ÅµØÇòͬ²½ÎÀÐÇÄÜÌṩÎȹ̵ص¼º½Ðźš£
Ô¤¼Æ 2020 Äê±±¶·È«Çòµ¼º½ÏµÍ³½¨³Éʱ,ÆäÈ«Çò¶¨Î»¾«¶È¿ÉÓë GPS Ï࿹ºâ,ÑÇ Ì«µØÇø¶¨Î»¾«¶ÈÉõÖÁ»á¸ü¸ß¡£¿ÉÊÇ,ºã¾ÃÀ´¿´±±¶·µ¼º½ÔÚÊÖÒÕÖ¸±êÉÏºÍ GPSÏà±ÈÒÀÈ»´¦ÓÚÁÓÊÆ¡£Í¬Ê±,GPS ÊÖÒÕÔÚÊг¡ÉϵÄÓ¦ÓÃÒѾÏ൱³ÉÊì,Ìæ»» GPSµÄ±¾Ç®½«ºÜÊÇÖØ´ó,Óû§¶Ô±±¶·ÐÂÊÖÒյĽÓÊÜÀú³Ì»á½ÏÁ¿Âþ³¤¡£
¿ÉÊÇ,ÎÒÃÇÔ¤¼ÆËæ×ű±¶·×ÔÉíÊÖÒÕµÄÌáÉý,ÌØÊâÊÇÑÇÖÞ×éÍøµÄÍê³É,Õþ²ß°ïÖúÁ¦¶ÈµÄ¼Ó´óÒÔ¼°ÏÂÓι¤Òµ¹æÄ£µÄÀ©´ó,ÔÚδÀ´¼¸Äê±±¶·½«¿ÉÒÔÓë GPS ¿¹ºâ,²¢Öð²½È¡´ú GPS¡£Í¬Ê±,¹ú¼ÒÒ²ÔÚÖ§³ÖºÍÍÆ¶¯±±¶·ÎÀÐǵ¼º½ÏµÍ³Ó¦ÓÃ, ÕâÒ²¼«´óµØÍƶ¯Á˱±¶·ÎÀÐǵ¼º½µÄÓ¦ÓÃÉú³¤¡£
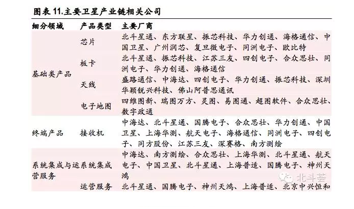
Èý¡¢¹¤ÒµÁ´ÒÑÐγÉ
º£ÄÚ±±¶·ÎÀÐǵ¼º½¹¤ÒµÒѳõ¾ß¹æÄ£,ÐγÉÁË»ù´¡²úÆ·¡¢Ó¦ÓÃÖÕ¶Ë¡¢ÏµÍ³Ó¦ÓúÍÔËÓª·þÎñµÈ½ÏÍêÕûµÄ¹¤ÒµÏµÍ³¡£¹ú²ú±±¶·½¹µãоƬ¡¢Ä£¿éµÈÒªº¦ÊÖÒÕÖÜÈ«Í»ÆÆ,ÐÔÄÜÖ¸±êÓë¹ú¼ÊͬÀà²úÆ·»ùÄÚÇéµ±,×ÔÖ÷оƬÏúÁ¿³¬ 500 ÍòƬ,Ó¦ÓùæÄ£ÒÑÓÉÐÐÒµºÍÇøÓòÓ¦ÓÃÀ©Õ¹µ½ÖÇÄÜÊÖ»úµÈ¹«¹²µç×ÓÏûºÄÁìÓò¡£Ô¤¼Æµ½ 2020 Äê×óÓÒ,½«ÎªÈ«ÇòÓû§Ìṩ¸ß¾«¶Èµ¼º½·þÎñ¡£
±±¶·ÎÀÐǵ¼º½¹¤ÒµÁ´¿É·ÖΪÎå¸öÒªº¦»·½Ú:
1¡¢ÎÀÐÇÖÆÔì;
2¡¢ÎÀÐÇ·¢Éä;
3¡¢ µØÃæ×°±¸;
4¡¢ÎÀÐǵ¼º½Ó¦ÓÃ;
5¡¢ÏÂÓÎÊг¡¡£

ÖйúµÄÎÀÐÇÖÆÔìÖ÷ÒªÓÉÖйúº½Ìì¿Æ¼¼¼¯ÍŹ«Ë¾µÚÎåÑо¿Ôº(ÎåÔº)ÈÏÕæ,ÏÖÔÚÎåÔºÒѾ»ù±¾ÐγɵÄÎÀÐÇϵÁаüÀ¨·µ»ØÊ½Ò£¸ÐÎÀÐÇ¡¢Í¨Ñ¶¹ã²¥ÎÀÐÇ¡¢ÆøÏóÎÀÐÇ¡¢Êµ¼ù¿ÆÑ§Ì½²âÓëÊÖÒÕÊÔÑéÎÀÐÇ¡¢µØÇò×ÊÔ´ÎÀÐÇ¡¢±±¶·µ¼º½¶¨Î»ÎÀÐÇ¡¢º£ÑóÎÀÐǵȡ£
ÖйúÎÀÐÇ·¢ÉäÓÉÖйúÓÉÖйúÔËÔØ»ð¼ýÊÖÒÕÑо¿Ôº(º½ÌìÒ»Ôº)¢¶Ï,º½ÌìÒ»ÔºÊÇÎÒ¹ú×î´óµÄµ¼µ¯ÎäÆ÷ºÍÔËÔØ»ð¼ýÑо¿¡¢Éè¼Æ¡¢ÊÔÖÆ¡¢ÊÔÑéºÍÉú²ú»ùµØ¡£
µØÃæ×°±¸ÔÚÎÀÐǹ¤ÒµÖÐÊÕÈëÕ¼±È¸ß´ïÔ¼ 30%×óÓÒ,½ö´ÎÓÚÎÀÐÇÔËÓª·þÎñµÄÊÕÈë Õ¼±È¡£µØÃæ×°±¸Éæ¼°Ãæ¹ã,°üÀ¨ÎÀÐÇÊý¾ÝµÄÎüÊÕ¡¢´«Êä¡¢´¦Öóͷ£¡¢×ÛºÏÓ¦Óõȸ÷¸ö·½Ãæ¡£¸ÅÂÔ·ÖΪÈçϼ¸Àà:
1)ÎÀÐÇͨѶÓë¹ã²¥µçÊÓ´«Êä:°üÀ¨ÐÇ×´Íø VSAT ϵͳ¡¢¾üÓú;¯ÓÃÍø×´ÍøÏµÍ³¡¢¹ã²¥ÏµÍ³¼°»ú/µ¯ÔØÒƶ¯Í¨Ñ¶Öն˵ȵÈ;
2)ÎÀÐǵ¼º½×°±¸:°üÀ¨µ¼º½Ð¾Æ¬ÓëÄ£¿é¡¢ÐÇ/´¬µ¼º½ÖÕ¶Ë¡¢»ú/µ¯µ¼º½ÖÕ¶Ë¡¢µØÃæµ¼º½Öն˼°µ¼º½²âÊÔ×°±¸£»
3)ÐÅÏ¢´«ÊäÁìÓò:ʵÏÖÖÖÖÖ´«¸ÐÆ÷¡¢Ö÷Õ½ÎäÆ÷¡¢Ö¸»ÓÖÐÐÄ¡¢°ü¹Ü×°±¸ÐγÉÓлúÕûÌå¡£ÐÅÏ¢Á´ÊÇÈÚºÏͨѶ¡¢²â¿Ø¡¢¹ßµ¼ÊÖÒÕÓÚÒ»ÉíµÄÕ½Êõ×÷Õ½ÐÅÏ¢°ü¹Üϵͳ,ÊÇÍŽá×÷Õ½µÄÐÅÏ¢×ÊÔ´¹²ÏíµÄÖ÷ÒªÊÖ¶Î;
4)ÎÀÐÇÒ£¸ÐÓë×ÛºÏÓ¦ÓÃÁìÓò:Ó¦ÓöàÖÖÊÖ¶ÎΪÐÐÒµÓû§ºÍ¾ü¾üÖÖÓû§ÌṩÌì»ùÐÅÏ¢Ö§³Ö,ÕæÕýÂòͨº½Ìì×°±¸Óë×÷սƽ̨¡¢×÷Õ½µ¥Î»»ò×îÖÕÐÐÒµÓû§Ö®¼äµÄÐèÇóÁ´½Ó,ÌáÉý¿Õ¼äÐÅÏ¢¿ìËÙ¡¢ÎÞаµÖ´ï×÷սƽ̨¡¢×÷Õ½µ¥Î»¡¢×îÖÕÓû§µÄÖÖÖÖ×ÛºÏÓ¦ÓÃϵͳ¡£Ö÷񻃾¼°ÎÀÐÇÐÅÏ¢µØÃæ½ÓÊÜ´¦Öóͷ£¡¢·Ö·¢¡¢×ÛºÏÐÅÏ¢µÄÈÚºÏÓ¦ÓÃÒÔ¼°ÃæÏò¸öÌåÓ¦Óõȡ£
±±¶·ÎÀÐǵÄÖÆÔì¡¢·¢ÉäÒÔ¼°ÎÀÐÇÅäÌ×µØÃæ×°±¸Ö÷ÒªÓɹú¼ÒÑз¢¡¢Í¶×ʺͰ²ÅÅ, ÏÖÔÚ¶ÔÍâµÄ±±¶·ÎÀÐǹ¤ÒµÁ´Ö÷Òª¾Û½¹ÓÚµ¼º½Ó¦ÓÃÖÕ¶ËÒÔ¼°ÏµÍ³¼¯³ÉºÍÔËÓª¡£

Ò»¡¢µ¼º½Ó¦ÓÃ
±±¶·µ¼º½Ó¦Óù¤ÒµÁ´ÖÐ,ÎÒÃÇÖØµã¹Ø×¢Èý´ó±±¶·½¹µãÊÖÒպͷþÎñ,°üÀ¨±±¶·µ¼º½Ð¾Æ¬¡¢µ¼º½ÏµÍ³¼¯³ÉÓëÔËÓªÒÔ¼°µç×ÓµØÍ¼¡£
1) ±±¶·µ¼º½Ð¾Æ¬
ÎÀÐǵ¼º½Ð¾Æ¬°üÀ¨ÉäÆµÐ¾Æ¬ºÍ»ù´øÊý¾Ý´¦Öóͷ£Ð¾Æ¬,ÎÀÐǵ¼º½Ð¾Æ¬ÊÇÖÕ¶ËÎüÊÕ»úµÄ½¹µãÄ£¿é¡£µ¼º½Ð¾Æ¬µÄÓÅÁӺܺéÁ÷ƽÉϾöÒéÁËÎÀÐǵ¼º½²úÆ·µÄÐÔÄÜ,оƬÊÖÒÕ¸üÖ±½Ó¹ØÏµµ½±±¶·µ¼º½²úÆ·µÄÊÖÒÕÖ¸±êºÍδÀ´Æ«Ïò¡£Òò´ËÆäоƬ¹¤ÒµÔÚ±±¶·µ¼º½ÖÐÕ¼ÓÐÖ÷Ҫְλ,ÆäÉú³¤Ö±½Ó¹ØÏµµ½Öն˵ÄÌå»ý¡¢ÖØÁ¿¡¢±¾Ç®ºÍÐÔÄÜ,Ò²¼ä½ÓÓ°Ïì×ÅÎÀÐǵ¼º½ÏÂÓι¤ÒµµÄÉú³¤¡£
´Ó1994 ÄêÃÀ¹ú GPS ϵͳ½¨³Éµ½ 2007 ÄêÎÒ¹ú±±¶·µ¼º½Ò»ºÅϵͳµÄ½¨³ÉµÄ 13 ÄêÖÐ,ÎÒ¹úµ¼º½Öն˾ø´ó²¿·Ö½ÓÄÉÃÀ¹ú GPS оƬ,²¢ÇÒ GPS оƬÊÖÒÕºÍÊг¡¶¼ ÒѾºÜÊdzÉÊì¡£±±¶·ÎÀÐǵ¼º½Ð¾Æ¬µÄ¹¤ÒµÉú³¤ÂäÎé GPS µÄÏÖ×´ÊDZ±¶·ÎÀÐǵ¼ º½Ó¦Óù¤Òµ»¯µÄÖØ´óÆ¿¾±,Òò´Ë±±¶·µÄÍÆ¹ãÓ¦ÓÃÀë²»¿ª¶Ô±±¶·Ð¾Æ¬Ñз¢µÄͶ×Ê¡£¼øÓÚ±±¶·Òªµ½ 2020 Äê²Å»ªÍêÓñ³ÉÇòÁýÕÖ,ÏÖÔÚ±±¶·¶þ´úоƬµÄÉú³¤·ºÆð¶àÄ£¼æÈÝÇ÷ÊÆ,Ö÷ÒªÊÇÐèÒª¼æÈÝ GPS À´¸üºÃµØ±»Êг¡ºÏ½ÓÊÜ¡£Í¬Ê±,¼æÈÝģʽҲÓÐÖúÓÚ±±¶·ÏµÍ³½èÖú GPS µÄÇþµÀºÍģʽÀ´·¿ª¹«¹²Êг¡¡£
±±¶·ÎÀÐǵ¼º½ÏµÍ³¿Õ¼äÐźŽӿڿØÖÆÎļþ(ICD)ÒÑÓÚ 2012 Äê 12 Ô 27 ÈÕÐû²¼, Õâ¶ÒÏÖÁ˱±¶·ÎÀÐÇÃæÏòÈ«ÇòÌṩÃâ·Ñ·þÎñµÄÔÊÐíÒ²±ê¼Ç×ű±¶·ÎÀÐǵ¼º½¹¤Òµ »¯¡¢È«Çò»¯µÄÕýʽÆô¶¯¡£¿ÉÊÇ,ÕâÒ²Òâζ×ÅÈ«ÇòоƬ³§É̶¼ÄÜÆ¾Ö¤ ICD À´Éú²ú ±±¶·µÄְλϵͳ,±±¶·Ð¾Æ¬ÆóÒµÒ²½«Ö±ÃæÀ´×ÔÈ«Çò×ÅÃû³§É̵ÄÌôÕ½,ÕâÖÐÐÄ °üÀ¨ U-blox¡¢CSR¡¢²©Í¨¡¢¸ßͨµÈ³§ÉÌ¡£
ÓÉÓÚ±±¶·µ¼º½Ð¾Æ¬ÐÐÒµÖØ´óµÄÊг¡Ç±Á¦,º£ÄÚÓ¿ÏÖÁËÒ»Åúµ¼º½Ð¾Æ¬³§ÉÌÏë·Ö Ò»±¸þ¡£¿ÉÊÇоƬÑз¢¡¢Á÷Ƭ¡¢²âÊÔµÄǰÆÚͶÈëºÜ´ó,ÓÐµÄÆóÒµÒ»Ö±ÔÚ¿÷Ëð¡£ ¹ú¼ÒÔÚ±±¶·Éú³¤³õÆÚ¶ÔоƬÆóÒµÓÐÒ»¶¨µÄ×ʽð°ïÖú,µ«ÔÚ½øÈ빤ҵ»¯½×¶Îºó,¾Í±ØÐèÒÀÀµÆóÒµµÄ×ÔÉíÄÜÁ¦ÔÚÊг¡ÉÏÈ¥¾ºÕù¡£ÔÚÕâÖÖÐÐÒµ´óÅä¾°ÖÐ,±±¶·Ð¾Æ¬ÆóÒµÒ»¶¨»á×ñÕÕ GPS оƬµÄÉú³¤¼ÍÂÉ—¾Óɼ¸ÂÖïÔÌ,ÆóÒµÊýÓɶൽÉÙ,¹¤Òµ¼¯ÖжÈÖð²½Ìá¸ß¡£Î´À´½«»áÊ£ÏÂÁ½Àà±±¶·Ð¾Æ¬ÆóÒµ,Ò»ÀàÊÇרҵ×ö±±¶·Ð¾Æ¬µÄÆóÒµ,²úÆ·µÄÐÔÄܺܺÃ,ÒÀÀµ¹æÄ£ÓÅÊÆ°Ñ±¾Ç®½µµÃºÜµÍ,ÃæÏòÐÐÒµÓ¦ÓúÍÖи߶˵ÄÏûºÄÊг¡¡£µÚ¶þÀàÊÇÔÚÊÖ»úоƬ¡¢Òƶ¯ÖÕ¶ËоƬÀïÌṩ±±¶·¹¦Ð§µÄÆóÒµ,ͨ¹ý IP ºËÊÚȨ»òÈí»ù´øµÄ·½·¨ÊµÏÖ±±¶·¹¦Ð§,Ö÷ÒªÃæÏòÏûºÄÀàÊг¡¡£
º£ÄÚ±±¶·µ¼º½Ð¾Æ¬³§¼ÒЧ¹ûÒÑÔÚ½»Í¨¡¢ÆøÏó¡¢ÓæÒµ¡¢ÄÁÒµµÈÐÐÒµÊ÷Ä£Öдó×Ú Ó¦ÓÃ,оƬÏúÁ¿´Ó 2012 Äê´ï 60 ÍòƬ×óÓÒµ½ 2013 ÄêÍê³ÉÏúÁ¿ 150 ÍòÒÔÉÏ¡£»ùÓÚ ±±¶·µ¼º½ÊÖÒÕµÄÉú³¤,ÎÒ¹úÆóÒµÔÚ±±¶·µ¼º½Ð¾Æ¬ÁìÓòÓµÓÐÒ»¶¨µÄ½¹µãÊÖÒÕ¡£ ±±¶·µ¼º½Ð¾Æ¬ºÍÖÕ¶ËÉú³¤¿Õ¼ä´ó,ÀûÈó¸ß,¶¼Ôö½øÐ¾Æ¬ÐÐÒµµÄ¶¦Á¦´ó¾ÙͶ×ʺͿìËÙÉú³¤¡£

¶þ½×¶ÎºÍÕýʽ½øÈëÃñÓª,±±¶·Ð¾Æ¬µÄÑз¢ÕýÔÚ¼ÓËÙǰ½ø¡£ÔÚ 2014 Äê 11 ÔÂÕÙ¿ªµÄÉÏˮʦÃñÁ½ÓÃÊÖÒÕÔö½ø´ó»áÉÏ,ÎÒ¹úÊ׿Š40 ÄÉÃ×¼¶µ¼º½Ð¾Æ¬ÁÁÏà¡£Æä³ß´ç½öÓÐ 5 ºÁÃ×¼û·½,¼Ó¹¤¾«¶ÈµÖ´ï¹ú¼ÊÏȽøË®Æ½¡£±ðµÄ,×°ÓиÃоƬµÄ¹ú²úÊÖ»ú½«ÔÚÃ÷ÄêͶÈëÁ¿²ú¡£
ÔÚ 2015 Äê 7 ÔÂÕÙ¿ªµÄÓÉÖйúÐÅϢͨѶÑо¿ÔºÖ÷ÀíµÄ±±¶·Òƶ¯Í¨Ñ¶Ò»Ì廯оƬ Ðû²¼»áôßÖÇÄÜÖն˱±¶·Ó¦ÓÃá¯ÁëÂÛ̳ÉÏ,չѶͨѶ¡¢º£Ë¼°ëµ¼Ìå¡¢ÁªÐ¾¿Æ¼¼µÈº£ÄÚÖ÷Òª IC Éè¼ÆÆóÒµ,¾ùÒÑÀÖ³ÉÑз¢³ö 40nm ±±¶·/GPS¡¢WIFI¡¢À¶ÑÀ¡¢µ÷Ƶ(FM)ËĺÏÒ»µÍ¹¦ºÄ¡¢¸ß¼¯³É¶È±±¶·¶¨Î»Ð¾Æ¬ÒÔ¼°ÖÇÄÜÊÖ»úÕûÌå½â¾ö¼Æ»®,²¢Õ¹ ʾÁËоƬÑù±¾¡£»áÉÏ,åÚÏë¡¢ÖÐÐ˹«Ë¾Ò²»®·ÖÏÈÈÝÁË»ùÓÚº£ÄÚ×ÔÖ÷±±¶·Òƶ¯Í¨Ñ¶Ò»Ì廯оƬµÄ±±¶·ÖÇÄÜÊÖ»úÑз¢ºÍÍýÏë,Ô¤¼Æ 2015 Äêµ×µ½ 2016 ÄêµÚÒ»¼¾¶È¾ù½«ÍƳö¹ú²úµ¼º½Ð¾Æ¬µÄÊÖ»ú,½ÓÄÉ×ÔÖ÷ËĺÏÒ»¸ß¼¯³É¶È±±¶·Ð¾Æ¬µÄÖÇÄÜÊÖ»ú 2016 Äêµ×ºÜ¿ìÍ»ÆÆ 2,000 Íò²¿µÄ¹æÄ£¡£
½üÆÚÀ´¿´,ÎÒÃÇÒÔΪ±±¶·Ð¾Æ¬³§É̵ÄÒµ¼¨ÔںܴóµÄµÄˮƽÉÏÒÀÈ»»áÒÀÀµ¾ü·½¶©µ¥ÒÔ¼°Ò»Ð©ÌØÖÖÐÐÒµµÄרҵÔËÓÃ,Èç°²·À¡¢¹«°²µÈ¡£
2) ϵͳ¼¯³É¼°ÔËÓª·þÎñ
±±¶·ÏµÍ³µÄ¼¯³É¼°ÔËÓª·þÎñÊÇָͨ¹ýÌṩÎÀÐǶ¨Î»ÏµÍ³Æ½Ì¨×÷ΪÓë±±¶·µØÃæ ¶ÎºÍ¿Õ¼ä¶ÎµÄ½Ó¿Ú,ÓÐÕë¶ÔÐԵؼ¯³ÉÖÖÖÖÈíÓ²¼þƽ̨,·þÎñÓÚÖÕ¶ËÓû§²¢ÊÕ È¡·þÎñ·ÑÐγÉÊÕÈëµÄģʽ¡£Ëæ×ű±¶·ÎÀÐǵ¼º½ÏµÍ³µÄÒ»Ö±Éú³¤ÍêÉÆ,Ó¦Óù㠶ȺÍÉî¶ÈÒ²ÔÚÖð½¥Éú³¤,×îÏÈÖð²½ÏòÔËÓª·þÎñÆ«ÏòÂõ½ø¡£
ÎÀÐǵ¼º½¹¤ÒµÓ¦ÓõÄÉú³¤Æ«ÏòÊÇÃñÓÃСÎÒ˽¼ÒÏûºÄ,ÒÔÔËÓª·þÎñΪÖ÷¡£µ¼º½¹¤ÒµÉú³¤,Ðè¸Ä±äÏÖÔÚÓ¦ÓÃÃæÆ«ÕµÄÏÖ×´¡£Î´À´ÎåÄêÎÒ¹úµ¼º½ÓëλÅZ·þÎñ¹¤Òµ½«¼á³ÖÖÁÉÙ 30%ÖÁ 40%µÄ¸´ºÏÔöÌíÂÊ,µ½ 2015 ÄêÔ¤¼ÆÓû§½«´ï 5 ÒÚ,ʵÏÖ2,250ÒڵIJúÖµ,ÔÚ 2020 ÄêÐγÉÁè¼Ý 4,000 ÒÚÔªµÄ²úÖµ¡£2012 ÄêÖйúÒÆ¶¯µØÍ¼ºÍµ¼º½Êг¡Óû§¹æÄ£Îª 2.53 ÒÚÈË,ÔöÌíÂÊ 62.2%¡£´ÓÊг¡·Ý¶îÉÏÀ´¿´,2012 ÄêÒÆ¶¯µØÍ¼ºÍµ¼º½Êг¡¹æÄ£Îª 1.85 ÒÚÔª,2013 ÄêÊг¡¹æÄ£µÖ´ï 2.81 ÒÚÔª¡£ÆäÖÐ,³µÔص¼º½ÒÔ¼°ÏûºÄµç×Ó²úÆ·Êг¡Éú³¤µÄÖØµã¡£
±±¶·Óû§ÊýÄ¿µÄ¼±¾çÔöÌíÍÆ¶¯×ÅÊг¡¶Ô±±¶·ÏµÍ³¼¯³ÉÓëÔËÓª·þÎñµÄÐèÇóÉýÎÂ,ÆäÊг¡¹æÄ£Ò²½«Ò»Ö±À©´ó¡£±±¶·ÏµÍ³µÄ¼¯³ÉÓëÔËÓª·þÎñҲʮ·ÖÒÀÀµÓÚ±±¶·Óû§µÄ¹æÄ£Ð§Ó¦,ÆäÉú³¤Âß¼ÀàËÆÓÚ»¥ÁªÍøÊг¡µÄÉú³¤:ÔÚÖն˼«´óÆÕ¼°¡¢Óû§¹æÄ£µÖ´ïÒ»¶¨¹æÄ£Ö®ºó,ÔËÓª·þÎñµÄ±ß¼Ê±¾Ç®¼¸½üÓÚÁã¡£ºóÆÚΪÆóÒµ±¬·¢Ò»¸öÒ»Á¬¡¢¿Í¹ÛµÄÀûÒæÔöÌíµã,²¢ÄÜͨ¹ýÒ»Á¬µÄÔËÓª·þÎñÌá¸ßÓû§Õ³ÐÔ¡£
ͨË×¹«¹²¶Ô½»Í¨³öÐкÍÍâµØÉúÑÄ·þÎñµÄÐèÇóÕýÔÚÒ»Ö±ÔöÌí,µØÀíÐÅÏ¢·þÎñÔÚÒ»Ñùƽ³£ÉúÑÄÖеÄ×÷Óý«»áÔ½À´Ô½Ö÷Òª¡£Î»ÅZ·þÎñÆóÒµÒ²×îÏÈÉîÈëµØÍÚ¾òÏÖÓпͻ§Êг¡,Éú³¤Õ½ÂÔÒ²´Ó´¿´âµÄÕùÈ¡Óû§×ª±äµ½Éú³¤³ÉÊìÉÌҵģʽ¡£»ùÓÚλÖÃÐÅÏ¢·þÎñ(LBS)Éú³¤Ñ¸ËÙ,ÐÅÏ¢·þÎñµÄÀÛ»ýЧӦҲ»áÖð²½Õ¹ÏÖ²¢³ÉΪÊг¡Ö÷Á÷¡£
±±¶·ÔËÓª·þÎñ½ÓÄÉÊÚȨÊèÉ¢·½·¨,¼´ÓÉÔËÓªÖ÷¹Ü²¿·ÖÊÚȨ·ÖÀíµ¥Î»,ÒÀ·¨´Óʱ±¶·ÔËÓª·þÎñÓªÒµ¡£Æ¾Ö¤¡¶±±¶·ÏµÍ³ÔËÓª¹ÜÀí²½·¥¡·,È¡µÃ‚±±¶·ÏµÍ³ÔËÓª·þÎñÔÊÐíÖ¤?Ðè¾ß±¸ÏÂÁÐÌõ¼þ:
Ò»¡¢ÊôÓÚÕýʽע²áµÄ¾³ÄÚÕýµ±ÆóÒµ,ÒÔÎÀÐǵ¼º½¶¨Î»·þÎñΪÖ÷Òµ;
¶þ¡¢¾ß±¸ÓÅÒìµÄרҵ×ÊÖÊ¡¢ÉÌÒµÐÅÓþºÍÍêÉÆµÄÖÊÁ¿¹ÜÀíϵͳ;
Èý¡¢¾ß±¸±ØÐèµÄ±±¶··þÎñÉèÊ©¡¢ÊÖÒÕÁ¦Á¿ºÍ×ʽðÌõ¼þ;
ËÄ¡¢ÓµÓЪϰģµÄÓû§ÈºÌåºÍÃ÷È·µÄ·þÎñÒªÇó¡£
ÔËÓª·þÎñÉÏÈ¡µÃÏà¹ØÔËÓª×ÊÖÊÄÜÐγÉÐÐÒµÃż÷,ÔÚÔËÓª·þÎñÖÐÄܹ»ÂÊÏÈÀÛ»ýÆðÒ»Åú¿Í»§²¢ÔÚºóÐøµÄ·þÎñÖÐÓÉÓÚÍøÂçЧӦ¿ìËÙµØÐγɿͻ§¹æÄ£Èº,ʩչ¹æÄ£Ð§Ó¦Í¹ÏÔÔËÓª·þÎñΪÀý¡£Òò´Ë,ÔËÓª·þÎñ±£´æÏÈ·¢ÓÅÊÆ,ÂÊÏȽøÈëÕâ¸öÁìÓò²¢Í×ɯı»®µÄÆóÒµ½«Õ¼ÁìδÀ´±±¶·µ¼º½¹¤ÒµµÄÖÆ¸ßµã¡£

Ä¿½ñÈ«ÇòÎÀÐǵ¼º½¹¤Òµ´¦ÓÚ‚¶àϵͳ²¢´æ¡¢¶àÊÖÒÕÈÚºÏ?µÄÉú³¤½×¶Î,ÖÖÖÖµ¼º½ÏµÍ³¸÷ÓÐÓÅÊÆ¡£Í¬Ê±,ÓÉÓÚ±±¶·µ¼º½Óû§Ïà¶Ô»¹½ÏÉÙ,ÇÒ¼¯ÖÐÓÚ¹ú·ÀºÍÐÐÒµÁìÓò,¹«¹²ÏûºÄÁìÓòÓû§Ï£º±,´¿´âÖ»»ùÓÚ±±¶·µ¼º½µÄ²úÆ·ºÍÓªÒµÔËÓªÎÞ·¨µÖ´ïÖ§³Ö¸÷¹«Ë¾ÉúÑĺÍÀ©Õ¹µÄÐèÇó¡£ÁíÍâ,¶àϵͳÔËÓª¿ÉÒÔÌá¸ßÔËÓª·þÎñÖÊÁ¿,ÎüÒý¸ü¶àµÄ¿Í»§,Òò¶ø¸÷¹«Ë¾ÔÚÔËÓª±±¶·ÏµÍ³µÄͬʱ»¹Ðè»ùÓÚGPSµÈÆäËûµ¼º½ÏµÍ³Ó¦ÓÃÀ´¿ª·¢²úÆ·¡£
3) µç×ÓµØÍ¼
µ¼º½µç×ÓµØÍ¼ÔÚÕû¸öµ¼º½Ó¦ÓÃϵͳÖÐÆð׎¹µã×÷ÓÃ,Õë¶Ô²î±ðµ¼º½Ó¦ÓÃÍùÍù»á½ÓÄɲî±ð¹æ¸ñµÄµç×ÓµØÍ¼¡£µ¼º½µç×ÓµØÍ¼Ö±½ÓÓ°Ïìµ½Õû¸ö¹¤ÒµµÄÉú³¤ËÙÂÊ,ÐèÒª°ü¹Üµ¼º½µÄÁýÕÖÂÊ¡¢×¼È·ÐÔºÍʵʱÐÔ,ÊÇ×ʽð¡¢ÊÖÒÕºÍÀͶ¯Á¦÷缯Ð͵Ĺ¤Òµ,¾ßÓÐÏÔ×ŵĹæÄ£Ð§ÒæºÍÏÈ·¢ÓÅÊÆ¡£ÏÖÔÚ,µç×Óµ¼º½µØÍ¼²úÆ·Ö÷ÒªÓ¦ÓÃÓÚÈý´óÁìÓò:³µÔص¼º½¡¢ÊÖ»úºÍ±ãЯװ±¸µ¼º½ÒÔ¼°µç×ÓµØÍ¼·þÎñ¡£ÆäÖÐ, µç×ÓµØÍ¼·þÎñ°üÀ¨»ùÓÚÒÆ¶¯Í¨Ñ¶µÄλÖ÷þÎñ¡¢»¥ÁªÍøµØÍ¼·þÎñÒÔ¼°¶¯Ì¬½»Í¨Ñ¶Ï¢·þÎñ¡£

µØÍ¼²â»æµÈÏà¹ØÓªÒµÉæ¼°µ½¹ú¼ÒÉñÃØ,Òò´Ë¹ú¼Ò»®¶¨´Óʵ¼º½ÒǵØÍ¼Ïà¹ØµÄÕÉÁ¿¡¢ÖÆ×÷¼°ÏúÊÛÓªÒµµÄÏà¹ØÔ˶¯ËùÓÐÐèÒª¾Óɹú¼Ò²â»æµÄÔÊÐí,ÏÞÖÆÁËÍâÑóÆóÒµµÄ½øÈë,ÕâҲΪÊг¡ÉèÁ¢Á˽ϸߵĽøÈëÃż÷¡£ËÄάͼС¢Ò×ͼ֮ͨÀàµÄµØÍ¼³§ÉÌÊÖÒÕÁ¦Á¿ÐÛºñ,רעÉÏÓ½Êý¾ÝÐÅÏ¢¼°Êý¾Ý¿â½¨ÉèÓ뿪·¢;¿Á¢µÂµØÍ¼²úÉ̵ØÍ¼Èí¼þÊÖÒÕ½ÏÇ¿,רעÓÚÖÆ×÷ËÑË÷ÒýÇæÈí¼þ¡£µç×ÓµØÍ¼×ÊÔ´ºÍÊÖÒÕÏà¶Ô×ÔÁ¦ÓÚµ¼º½ÊÖÒÕ,¿ÉÒÔÆÕ±éÊÊÓÃÓÚ±±¶·»òÕ߯äËûµÄµ¼º½ÏµÍ³¡£Òò´Ë,ËäÈ»ÏÖÓеĵç×ÓµØÍ¼Ö÷ÒªÊÇΪ GPS ×°±¸Ìṩµ¼º½¶¨Î»·þÎñ,¿ÉÊÇÕâÒ»ÊÖÒÕºÍÏà¹ØµÄ×ÊÔ´¿ÉÒÔºÜÀû±ãÖ±½ÓµÄÓ¦ÓÃÔÚ±±¶·ÉÏ¡£
µØÍ¼µÄÒ»´óÓÅÊÆÊÇÄܹ»Ìṩ¹ØÓÚµØÀíλÅZµÄÏà¹ØÐÅÏ¢,µØÍ¼ÉϵÄÖÖÖÖµØÀíÐÅÏ¢Äܹ»×é³É½ÏÁ¿ÕæÊµ¡¢ÍêÕûµÄÇéÐÎÐÅÏ¢,ÕâЩÊý¾ÝÔںܺéÁ÷ƽÉÏÆõºÏÁËÒÆ¶¯Óû§µÄλÅZÐÔ¡¢Òƶ¯ÐÔµÄʹÓÃÐÐΪ¡£µØÍ¼Ò²Òò´ËÌØÕ÷³ÉΪÅþÁ¬Óû§ºÍÉÌ»§µÄÇÅÁº,µØÍ¼²»µ«½ö¾ÖÏÞÓÚÒ»¿î¹¤¾ß²úÆ·,Ëü¸üÊÇÄܹ»Ìṩ¸ü¶àÏêʵÄÚÈݺÍÍêÉÆ·þÎñµÄ×ÛºÏÆ½Ì¨,µç×ÓµØÍ¼ÕýÔÚ³ÉΪÉú³¤ O2O ÓªÒµµÄÖ÷Ҫƽ̨ºÍÒÆ¶¯»¥ÁªÍøµÄÖ÷ÒªÈë¿Ú¡£
¶þ. ±±¶·ÏÂÓÎÓ¦ÓÃ
´ÓÃÀ¹ú¡¢¶íÂÞ˹ÎÀÐǵ¼º½¹¤ÒµÏà¶ÔÅµÄ¹ú¼ÒÎÀÐǵ¼º½¹¤ÒµÉú³¤Àú³ÌÀ´¿´,¹¤ÒµÓ¦ÓõÄÉú³¤Àú³Ì¶¼ÊÇ×ñÕÕÊ×ÏÈÓ¦ÓÃÔÚ¾üÊ¡¢Ìض¨ÐÐÒµÖÐ,È»ºóÀ©Õŵ½¹«¹²Êг¡¡£±±¶·µ¼º½¹¤ÒµµÄÉú³¤Ò²Ò»¶¨½«×ñÕÕÕâÑùµÄÉú³¤Â·¾¶,Óɹú·ÀÇå¾²ÁìÓòÆð²½,È»ºóÖð²½Íƹ㵽ÐÐÒµÓ¦ÓÃ,×îºóµ½¹«¹²ÏûºÄÊг¡¡£

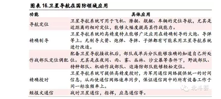
1) ±±¶·¹ú·ÀÇå¾²Ó¦ÓÃ
±±¶·µ¼º½¶¨Î»ÏµÍ³Äܹ»ÌṩÓë GPS ÀàËÆµÄ¾üʹ¦Ð§,°üÀ¨:ΪÏà¹ØÎäÆ÷×°±¸¶¨Î»µ¼º½,¿ìËÙ¶¨Î»Ïà¹ØÖ°Ô±ºÍÎäÆ÷×°±¸,Ö°Ô±ËѾȡ¢Ë®ÉÏÅÅÀ׵ȡ£±±¶·ÎÀÐǵ¼º½ÏµÍ³¿ÉΪ¾ü¶ÓÌṩλÅZ·þÎñ¡¢ÊÚʱ·þÎñ¡¢ÐÅϢͨѶ,²¢Ê¹Óñ±¶·ÎÀÐǵ¼º½ÏµÍ³ÎÀÐÇͨѶ¹¦Ð§À´Ï໥ת´ïÖ¸Áî¡¢ËѼ¯¸÷¼¶²½¶ÓµÄ»ù´¡Î»ÅZÐÅϢΪ¸ß²ãÖ¸»Ó²¿ÌṩÓÐÓõØÕ½³¡¹ÜÀíÒÀ¾Ý¡£±±¶·µ¼º½ÔÚ¹ú·ÀÉϵÄÓ¦ÓÃ,Äܹ»ÕõÍѶÔGPSµÈÍâÑó×°±¸µÄÒÀÀµ,ʹÎÒ¹úµÄ¾üʵ¼º½²»ÔÙÊÜÖÆÓÚÈË,Äܼ«´óµØÌá¸ßÎÒ¹úµÄ¹ú·ÀÄÜÁ¦ºÍïÔ̹ú·À¾¼ÃµÄ¼ç¸º¡£

¾Ý¹ÀËã,±±¶·ÎÀÐǵ¼º½ÏµÍ³ÄܰÑÖйúÈËÃñ½â·Å¾üµÄÄ¿µÄ×·×ÙÄÜÁ¦Ìá¸ß 100 µ½1,000 ±¶,½«×ÊÖúÖйú¾üÊÂÏÖ´ú»¯ÊµÏÖ´ó¿çÔ½¡£Ëæ×ű±¶·¶þ´úÓ¦ÓÃÊ÷Ä£¹¤³ÌµÄ¿ªÕ¹,¾üÊÂÐèÇó½«Öð²½»Ö¸´²¢¿ìËÙÔöÌí¡£Í¨¹ýÖ°Ô±¡¢×°±¸ÊýÄ¿¼°Æä¶ÔÆäµ¼º½×°±¸µÄÐèÇó¹ÀËã,±±¶·µ¼º½ÔÚ¹ú·ÀÁìÓòµÄÊг¡¹æÄ£¿¿½ü 100 ÒÚÔª¡£

2) ±±¶·ÐÐÒµÓ¦Ó×—Ê÷Ä£¹¤³Ì¶¦Á¦´ó¾ÙÍÆ¹ã
³ý¹ú·ÀÍâ,±±¶·µ¼º½Ö÷ÒªÓ¦ÓõÄÐÐÒµÓк½¿Õ¡¢º£ÑóÓæÒµ¡¢½»Í¨ÔËÊä¡¢²â»æ¼°GIS ÊÕÂÞ¡¢Öǻ۶¼»áµÈ¡£ÎÒ¹ú½ü¼¸ÄêÒ²×îÏÈͨ¹ýÆô¶¯ÐÐÒµÓ¦ÓõĂÊ÷Ä£¹¤³ÌÔÚÏà¹ØÐÐÒµÖÐÍÆ¹ã±±¶·µ¼º½µÄÓ¦ÓÃ,½ø¶øÍƶ¯±±¶·µ¼º½¹¤Òµ»¯µÄÉú³¤¡£ÏÖÔÚÒѾ¿ªÕ¹µÄ±±¶·Ó¦ÓÃÊ÷Ä£ÏîÄ¿°üÀ¨ÖйúÆøÏó¾Ö‚»ùÓÚ±±¶·µÄ´óÆøº£ÑóÓë¿Õ¼ä¼ì²âÔËÐÐÔËÓ㬹㶫ʡ»ùÓÚ±±¶·µÄ¹«Îñ³µ¹ÜÀíÊ÷Ä£,½»Í¨ÔËÊ䲿µÄ‚ÖØµãÔËÊäÀú³Ì¼à¿Ø¹ÜÀí·þÎñÊ÷ģϵͳ¹¤³ÌµÈ¡£Å©Òµ²¿¡¢ÖйúµçÐÅ¡¢ÁìÍÁ×ÊÔ´²¿¡¢¹«°²²¿µÈÒ²¶¼ÔÚÆð¾¢¿ªÕ¹±±¶·µÄÊ÷Ä£Ó¦Óá£

ΪÁËʹÎÒ¹úº½¿ÕÒµÕõÍѶÔÍâÑ󵼺½ÏµÍ³µÄÒÀÀµ,ά»¤ÎÒ¹úÃñÓú½¿ÕÔËÊäµÄÇå¾²ÓëÐ§Òæ,Ãñº½ÒµµÄµ¼º½ÏµÍ³ÖÕ¶ËÔ¤ÆÚ»áÖð²½¹ý¶Éµ½ÒÔ±±¶·¶þ´úΪ»ù´¡,²¢¼æÈÝÆäËûÖ÷Á÷µ¼º½ÏµÍ³¡£±±¶·ÎÀÐÇÔÚÃñº½ÖеÄDZÔÚÓ¦Ó÷ÖΪͨÓú½¿Õ¡¢ÉÌÓú½¿Õ¡¢»ú³¡Ê±ÊƼàÊÓ¹ÜÀíºÍÌØÊâÓ¦Óõȡ£
±±¶·¶Ì±¨ÎÄͨѶ¹¦Ð§Ò²½«³ÉΪÆäÓ¦ÓÃÔÚº½¿ÕÉϵÄÒ»´óÓÅÊÆ,ͨ¹ýË«ÏòͨѶ,·É»ú½«ÄÜʵʱµÄ´«»ØÎ»ÅZÐÅÏ¢,ÕâÑù±ãÓڿչܲ¿·Ö¼à¿Ø·É»úλÅZÒÔ¼°×´Ì¬¡£ÕâÒ»¹¦Ð§µÄÔËÓÃÄÜ×èÖ¹Âíº½ 370 ʧ×ٵIJҾç,Ò²ÄÜÔÚ±¬·¢Ê¹Êʱʹ¶¨Î»ºÍ¾ÈÔ®µÄËÙÂʼÓËÙ×èÖ¹¸ü´óµÄËðʧºÍÉËÍö¡£
¾ÝÅ·ÖÞÈ«Çòµ¼º½ÎÀÐÇϵͳ¾ÖÕ¹Íû,µ½ 2020 ÄêÈ«Çòº½¿ÕÁìÓòµÄÎÀÐǵ¼º½×°±¸ÐèÇóÁ¿½«µÖ´ï 14.7 Íǫ̀/Ì×,Êг¡¹æÄ£½«µÖ´ï 57.04 ÒÚÃÀÔª¡£Í¬Ê±,2020 ÄêÉÌÒµº½¿ÕºÍͨÓú½¿ÕµÄÎüÊÕ»ú¼ÛÇ®½«´ó·ù¶È½µµÍ,ÕâЩÎÀÐǵ¼º½×°±¸ÐèÇó´ó²¿·ÖÊÇGPS,Ò»µ©±±¶·µ¼º½µÖ´ïÏà¹ØµÄÊÖÒÕÒªÇó,±±¶·µ¼º½ÔÚº½¿ÕÁìÓòµÄÐèÇ󽫴ó´óÌáÉý¡£Æ¾Ö¤Ãñº½¾ÖÊý¾ÝÏÔʾ,2015 ÄêÔËÊä»úÊýÄ¿½«ÓÉ 2010 ÄêµÄ 1,597 ¼ÜÔöÌíµ½2,750 ¼Ü,Äê¾ùÐÂÔö 230 ¼Ü¡£ÈôÊÇËùÓÐ×°Öñ±¶·ÎüÊÕ»ú,ÔòÿÄêÐÂÔöÊг¡¹æÄ£Îª 6,918 Íò¡£
º£ÑóÓæÒµ
±±¶·ÎÀÐǵ¼º½Í¨Ñ¶ÏµÍ³ÔÚ°ü¹ÜÓæ´¬³öº£Çå¾²¡¢Àο¿ºÍÍÆ¶¯ÓæÒµÉú²úÉÏʩչ×Å Ö÷ÒªµÄ×÷Óá£Í¨¹ý±±¶·µ¼º½,Ïà¹ØÓæÒµ¹ÜÀí²¿·Ö¿ÉÒÔËæÊ±»ñµÃÓæ´¬Î»ÅZ,´Ó¶ø¶Ô¸÷¸öÓæ´¬¾ÙÐÐʵʱ¡¢Êʵ±µÄ¹ÜÀí¡£ÓæÃñÔÚÓöÏÕʱ¿ÉÒÔͨ¹ý±±¶·Ë«ÏòͨѶ¹¦Ð§Ïò¼à¿ØÖÐÐÄÇó¾È,ÕâÑùʡȴÁËÓæ´¬×°ÖÃÎÀÐǵ绰µÄ¸ßÖ§³ö¡£
2012 Äê,ũҵ²¿¹²¼ÆÍ¶×Ê 9,000 ¶àÍòԪΪÁÉÄþ¡¢É½¶«¡¢Õ㽡¢º£ÄÏ¡¢´óÁ¬ºÍÇà µºµÈ 10,000 ¶àËÒº£ÑóÓã´¬Å䱸±±¶·µ¼º½×°±¸¡£µÚÈý½ìÖйúÎÀÐǵ¼º½Ñ§ÊõÄê»á ×éί»áÌṩµÄ±±¶·º£ÑóÓæÒµÓ¦ÓÃ×ÊÁÏÏÔʾ,º£ÑóÓæÒµÒѳÉΪ±±¶·µ¼º½ÃñÓùæÄ£×î´óµÄÐÐÒµ¡£¹ú¼ÒÓæÒµ¾ÖµÄ‚Ê®¶þÎåÍýÏëÍýÏëΪ 90%ÒÔÉÏÓæ´¬Å䱸ÐëÒªµÄÇ徲ͨѶ¡¢±ÜÅö×°±¸,¸÷µØÕþ¸®Ìṩ 70%~90%½òÌù²É¹º±±¶·ÎüÊÕ»ú,ͬʱϵͳƽ̨ÔËÓªÓöÈÓɵط½Õþ¸®¼ç¸º¡£Òò´Ë,ÎÒÃÇÒÔΪ±±¶·µ¼º½ÔÚº£ÑóÓæÒµÐÐÒµÓ¦ÓõÄÊг¡Ç±Á¦ºÜÊÇ´ó¡£
½»Í¨ÔËÊä
±±¶·µ¼º½Öн»Í¨ÔËÊäÏà¹ØµÄÓ¦ÓÃÕ¼µ¼º½ÃñÓÃÁìÓòµÄ 70%~80%,±±¶·µ¼º½ÔÚ½» ͨÔËÒµÖÐÆð×ÅÖ÷ÒªµÄ×÷ÓᣵÚÒ»,Ó¦Óñ±¶·ÄÜÌá¸ß¹ÜÀí²¿·ÖÖ´·¨Ð§ÂʺÍÖÊÁ¿; µÚ¶þ,±±¶·µÄÓ¦ÓÃÄÜÌṩÐÐÒµµ¼º½·þÎñÒÔ¼°Çå¾²ÑÚ»¤¡£Öйú½»Í¨ÔËÊäÒµÂÊÏÈÓ¦Óñ±¶·µ¼º½¾ÙÐн»Í¨ÔËÊäÖØµãÓªÔ˳µÁ¾¼à¿Ø¹ÜÀí,ÏÖÔÚ½»Í¨²¿ÔÚ±±¶·ÁìÓòÍýÏëÁË 7 ¸öÊ÷Ä£ÏîÄ¿,ÆäÖÐÈý¸ö½µØÏîÄ¿¡¢Èý¸öË®ÉÏÏîÄ¿¡¢Ò»¸öÃñº½ÏîÄ¿¡£
±±¶·ÔÚ½»Í¨ÔËÊäÉϵÄÊ÷Ä£ÐÔÓ¦ÓÃ×îÏÔÖøµÄÊÇ“Á½¿ÍһΣ”ÏîÄ¿,¼´Öйú½»Í¨²¿ÒªÇó 2013 Äê 3 ÔÂβ֮ǰ,½ËÕ¡¢°²»Õ¡¢ºÓ±±¡¢ÉÂÎ÷¡¢É½¶«¡¢ºþÄÏ¡¢ÄþÏÄ¡¢ ¹óÖÝ¡¢Ìì½ò¹² 9 ¸öÊ÷ģʡÊÐÇø 80%ÒÔÉϵĴó¿Í³µ¡¢ÂÃÓΰü³µºÍΣÏÕÆ·ÔËÊä³µÁ¾Òª×°Öñ±¶·µ¼º½ÏµÍ³µÄ³µÔØÖÕ¶Ë¡£

¾ÓɶàÄêµÄÉú³¤£¬GPS ÒÑÕ¼ÓÐ²â»æÁìÓòµÄÖ÷µ¼Ö°Î»£¬Î´À´ÔöÌíËÙÂʽ«·Å»º£¬Ô¤¼ÆÎ´À´ 10Ä긴ºÏÔöÌíÂÊÔÚ 8%×óÓÒ£¬2020ÄêÊг¡¹æÄ£µÖ´ï 115ÒÚÔª¡£Í¬Ê±£¬¡¶ÖйúµØÀíÐÅÏ¢Ó¦Óñ¨¸æ 2010¡·ÏÔʾÎÒ¹úµØÀíÐÅÏ¢¹¤Òµ²úÖµ¶àÄêÆ½¾ùÄêÔöÌíÂÊÁè¼Ý 20%¡£Ô¤¼Æ 2020ÄêÎÒ¹ú GISÓ¦ÓÃÊг¡¹æÄ£½«µÖ´ï 98.52ÒÚÔª¡£ÏÖÔÚ£¬º£ÄÚ²â»æºÍ GISÊÕÂÞÁìÓòµÄ¾ºÕùÃûÌÃÒÑÏà¶Ô³ÉÊìÓëÎȹ̡£ÔÚÖն˲úÆ·ÉÏ£¬º£ÄÚÆóÒµÒѾռÓÐÁ˽ϴóµÄÊг¡·Ý¶î£¬ÎªÈպ󿪷¢±±¶·Öն˲úÆ·ºÍ¼æÈݱ±¶·µÄÖն˲úÆ·ÌṩÁËÓÐÀûÌõ¼þ¡£
Öǻ۶¼»á
Öǻ۶¼»áÊÇÔÚÐÂÒ»´úÐÅÏ¢ÊÖÒÕÖ§³Ö¡¢Á¢Òì 2.0ÇéÐÎÏµĶ¼»áÐÎ̬£¬Æä½¨ÉèÉú³¤ÒѾ³ÉΪÎÒ¹úµÄͶ×ÊÖØµã¡£¾Ýס½¨²¿Ô¤¼Æ£¬‚Ê®¶þÎå?ʱ´úÖǻ۶¼»áͶ×Ê×ܹæÄ£½«µÖ´ï 5,000ÒÚÔª£¬ºã¾ÃÀ´¿´Í¶×ʹæÄ£½«³¬ 10ÍòÒÚÔª¡£ÎÒ¹úÒÑÓÐ 154¸ö¶¼»áÃ÷È·Öǻ۶¼»á½¨ÉèÍýÏ룬ÁýÕÖ 80%ÒÔÉϵĶþ¼¶¶¼»á¡£½«±±¶·ÒýÈëÖǻ۶¼»á½¨É裬¼´¿ÉÒÔ½ÚÔ¼±±¶·ÍƹãÓöȣ¬¸üÄÜ¿ìËÙ·¿ª±±¶·µ¼º½µÄ¹æÄ£»¯Ó¦Óá£
±±¶·µ¼º½Æ½Ì¨½«³ÉΪÖǻ۶¼»á»ù´¡ÉèÊ©µÄÖ÷Òª×é³É²¿·Ö£¬ÆäÉú³¤Æ«ÏòÊǼ¯¶àÖÖ¹¦Ð§ÓÚÒ»Ì壬֧³Ö¸ß¿É¿¿¡¢´óÈÝÁ¿ºÍ¸ß²¢·¢´¦Öóͷ££¬ÃæÏò¶àÀàÐÍÐÐÒµºÍ¹«ÖÚÓû§£¬ÎªÒƶ¯ÖÕ¶Ë¡¢·þÎñÒÔ¼°ÄÚÈÝÌṩÉ̺ÍÒÆ¶¯ÔËÓªÉÌÌṩ±ê×¼»¯½ÓÈë¡£ ±±¶·µ¼º½µÄÓ¦Óò»µ«ÄÜÌṩµØÀíÐÅÏ¢ºÍµ¼º½·þÎñ£¬Í¬Ê±»¹ÄÜÌṩ¶àÐÐÒµÊÚʱ·þÎñ¡£
Èý¡¢±±¶·ÃñÓà —— ¹«¹²ÏûºÄÁìÓò
¹«¹²ÏûºÄÊг¡Öð²½ÍƹãÆÕ¼°¡£ÆäÖУ¬À©ÖÁ¹«¹²Ó¦ÓùæÄ£ÊÇÎÒ¹úÎÀÐǵ¼º½¹¤ÒµµÄÖ÷ÒªÉú³¤Æ«ÏòºÍÖ÷ҪʹÃüÖ®Ò»¡£ÍýÏëÖØµãÖ¸³öµ¼º½¹¤ÒµÒªË³Ó¦³µÁ¾¡¢Ð¡ÎÒ˽¼ÒÓ¦ÓÃÁìÓòµÄÎÀÐǵ¼º½¹«¹²Êг¡ÐèÇó£¬ÒÔλÅZ·þÎñΪÖ÷Ïߣ¬Á¢ÒìÉÌÒµºÍ·þÎñģʽ£¬¹¹½¨Î»ÅZÐÅÏ¢×ۺϷþÎñϵͳ¡£ÖصãÍÆ¶¯ÎÀÐǵ¼º½¹¦Ð§³ÉΪ³µÔص¼º½ºÍÖÇÄÜÊÖ»úÖն˵ıê×¼ÅäÅZ£¬Ôö½øÆäÔÚÉç»á·þÎñ¡¢ÂÃÓγöÐС¢ÈõÊÆÈºÌ幨°®¡¢Öǻ۶¼»áµÈ·½ÃæµÄ¶àÔª»¯Ó¦Óã¬Íƶ¯¹«¹²Ó¦ÓùæÄ£»¯Éú³¤¡£
ƾ֤¡¶ÖйúÎÀÐǵ¼º½ÓëλÅZ·þÎñ¹¤ÒµÉú³¤°×ƤÊé¡·£¨2013 Äê¶È£©£¬ÎÒ¹úµ¼º½¶¨Î»²úÆ·×ÜÏúÁ¿Í»ÆÆ 3.48ÒŲ́£¬ÆäÖÐÖÇÄÜÊÖ»úÏúÁ¿´ï 3.3ÒŲ́£¬PNDºÍСÎÒ˽¼Òµ¼º½ÒÇÏúÊÛÔ¼ 100Íǫ̀¡£ÔÚ³µÁ¾µ¼º½Êг¡ÉÏ£¬Ç°×°ºÍºó×°Êг¡ÖÕ¶ËÏúÁ¿»®·ÖԼĪΪ 185Íǫ̀ºÍ 760Íǫ̀¡£ÁíÍ⣬¼à¿ØÖÕ¶ËÏúÁ¿»òÐí600Íǫ̀¡£×èÖ¹ 2013 Äêµ×£¬ÎÒ¹ú±±¶·Öն˳ÖÓÐÁ¿ÒÑÁè¼Ý130ÍòÌס£
ÏÖÔÚ£¬LBS·þÎñÊг¡»¹´¦ÓÚÆð²½½×¶Î£¬¸÷´óµçÐÅÔËÓªÉÌÒÔ¼° BATµÈ»¥ÁªÍøÆóÒµ¶¼½« LBS ×÷ΪδÀ´Éú³¤µÄÓµÓÐÖØ´óDZÁ¦µÄÊг¡¡£¾Ý GSA Õ¹Íû£¬ÎÒ¹úÊÖ»úµ¼º½µÄÉøÍ¸Âʽ«ÓÉ 2010ÄêµÄ 7%ÉÏÉýµ½ 2020ÄêµÄ 82%£¬Êг¡¿Õ¼äÖØ´ó¡£º£ÄÚÖÇÄÜÊÖ»úÓû§µÄÖØ´óÇÒÈÔÈ»¼ÓËÙÔöÌíµÄÊг¡¹æÄ£½«ÎªÎÒ¹ú LBS ·þÎñÊг¡Ìṩºã¾ÃÖ§³Ö¡£Æ¾Ö¤¹¤ÐŲ¿×îеĵçÐÅ·þÎñÖÊÁ¿±¨¸æÏÔʾ£¬×èÖ¹µÚ¶þ¼¾¶ÈÄ©£¬Ììϵ绰Óû§×ÜÊýµÖ´ï 15.35 ÒÚ»§£¬ÆäÖÐÒÆ¶¯µç»°Óû§ 12.93 ÒÚ»§£¬Òƶ¯»¥ÁªÍøÓû§Ô¼8.83ÒÚ»§¡£Ëæ×ÅÒÆ¶¯»¥ÁªÍøµÄÊ¢ÐУ¬ÎÒ¹úÖÇÄÜÊÖ»úµÄÉøÍ¸ÂÊÒ²ÔÚѸËÙÔöÌí£¬¶ø×÷ΪÖÇÄÜÊÖ»ú±êÅäµÄÎÀÐǵ¼º½ÓªÒµÒ²ÔÚ·ÉËÙÔöÌí¡£Í¬Ê±£¬ÎÒÃÇ´ÓÊÖ»úÁ÷Á¿ÂþÑÜͼÖÐÒ²²»ÄÑ·¢Ã÷ÊÖ»úµØÍ¼µ¼º½Ó¦ÓÃÒѾռÁË¿¿½üÊÖ»ú×ÜÁ÷Á¿µÄÎå·ÖÖ®Ò»¡£ÕâÒѾ͹ÏÔÊÖ»úµ¼º½ÔÚ¹«¹²ÉúÑÄÖÐÈÕÒæÖ÷ÒªµÄְ룬ÁíÒ»·½ÃæËæ×Å“»¥ÁªÍø+”¡¢O2OµÈÓªÒµµÄÍÆ½ø£¬ÊÖ»úµ¼º½Êг¡ÒÀÈ»½«·ÉËÙÉú³¤¡£ÔÙÕߣ¬ÊÖ»úµ¼º½±¬·¢µÄµØÀí´óÊý¾ÝÄܽøÒ»²½×÷Óý¸ü´óµÄÊг¡¼ÛÖµ¡£ÓÉÓÚ±±¶·ÔÚº£Äڵĵ¼º½¶¨Î»¾«¶È½«Áè¼Ý GPS£¬Î´À´ÊÖ»úÓ¦ÓöԵ¼º½¶¨Î»¾«¶ÈÒªÇóµÄÌáÉý½«¼ÓËÙ±±¶·ÔÚº£ÄÚÕâÒ»Êг¡È¡´ú GPS¡£±±¶·µ¼º½ÔÚÊÖ»úµ¼º½Êг¡µÄÉú³¤¿Õ¼ä½«ÊǺÜÊÇÖØ´óµÄ£¬Ô¤¼Æ½«´øÀ´Áè¼Ý°ÙÒÚ¼¶µÄÊг¡¡£

²â»æ¼° GIS ÐÅÏ¢ÊÕÂÞ
²â»æÊǵØÀíÊý¾Ý»ñȡʮ·ÖÖ÷ÒªµÄÐÅÏ¢Ô´£¬Ò²ÊÇÐÅÏ¢½¨ÉèµÄÖ÷Òª»ù´¡¡£ÏÖÔÚÎÒ¹úÔÚ²â»æÊÂÒµÓë¿Æ¼¼Éú³¤ÖУ¬»ù´¡µØÀíÐÅÏ¢×ÊԴǷȱ¡¢ÐÅÏ¢»ñÈ¡ÄÜÁ¦²î£¬ÑÏÖØÖÆÔ¼ÁËÎÒ¹ú²â»æÊÂÒµµÄÉú³¤¡£±±¶·µ¼º½ÏµÍ³µÄ½¨ÉèΪÎÒ¹ú²â»æÊÂÒµµÄÉú³¤ÌṩÁËÏȽøµÄ¹¤¾ß£¬Ê¹ÓÃÎÀÐǵ¼º½¶¨Î»ÊÖÒÕ¾ÙÐÐ²â»æ¾ßÓÐÕÉÁ¿¶È¸ß¡¢²Ù×÷ÇáÓ¯¡¢Ìå»ýС¡¢±ãÓÚЯ´ø¡¢È«Ììºò²Ù×÷µÈÌØµã¡£±±¶·µ¼º½ÏµÍ³²»µ«¿ÉÒÔÎªÇøÓòÄÚ·þÎñµÄ¿Í»§ÌṩȫÌìºò¡¢¸ß¾«¶È¿ìËÙʵÑéµÄ¶¨Î»·þÎñ£¬±±¶·µ¼º½Óû§¿Í»§¶ËÒ²¾ßÓÐË«ÏòͨѶÄÜÁ¦£¬ÒÔ¼°µ¥Ë«ÏòÁ½ÖÖÊÚʱ¹¦Ð§¡£GIS¿ÉÒÔÓÃÀ´È·ÈϺ½µã¡¢º½Ïߺͺ½¼££¬¾ÙÐÐÁìÍÁ¡¢¿ó²ú¡¢ÇéÐÎÊÓ²ìµÈ£¬Ò»Ñùƽ³£ÐèҪȷ¶¨²ÉÑùµÄµãλÐÅÏ¢£¬¶øÌú·¡¢¹«Â·¡¢µçÁ¦¡¢Ê¯ÓÍ¡¢Ë®ÀûµÈµØÀíÊý¾ÝµÄÊÕÂÞÔòÊÇÐèҪȷ¶¨¹ÜÏßλÅZÐÅÏ¢¡£±±¶·ÎÀÐǵ¼º½ÏµÍ³ÄÜͬʱÕÉÁ¿¼Í¼¶à¸öÄ¿µÄµÄλÅZÐÅÏ¢£¬²¢Äܽ«Êý¾Ýʵʱ´«»Ø¼à¿ØÕ¾£¬²¢¾ÙÐÐʵʱµØ²é·Ö´¦Öóͷ£ºÍº½¼£ÐÅÏ¢ÏÔʾ£¬ÌṩÓë»ùµØÖ¸»Ó¿ØÖÆÖÐÐĵÄÊý¾Ý´«Êä½Ó¿Ú£¬²¢ÌṩÓëÒ£²âϵͳµÄ½Ó¿Ú¡£
ƾ֤¡¶ÖйúÎÀÐǵ¼º½ÓëλÅZ·þÎñ¹¤ÒµÉú³¤°×ƤÊé¡·£¨2013 Äê¶È£©£¬ÎÒ¹úµ¼º½¶¨Î»²úÆ·×ÜÏúÁ¿Í»ÆÆ 3.48ÒŲ́£¬ÆäÖÐÖÇÄÜÊÖ»úÏúÁ¿´ï 3.3ÒŲ́£¬PNDºÍСÎÒ˽¼Òµ¼º½ÒÇÏúÊÛÔ¼ 100Íǫ̀¡£ÔÚ³µÁ¾µ¼º½Êг¡ÉÏ£¬Ç°×°ºÍºó×°Êг¡ÖÕ¶ËÏúÁ¿»®·ÖԼĪΪ 185Íǫ̀ºÍ 760Íǫ̀¡£ÁíÍ⣬¼à¿ØÖÕ¶ËÏúÁ¿»òÐí600Íǫ̀¡£×èÖ¹ 2013 Äêµ×£¬ÎÒ¹ú±±¶·Öն˳ÖÓÐÁ¿ÒÑÁè¼Ý130ÍòÌס£
ÏÖÔÚ£¬LBS·þÎñÊг¡»¹´¦ÓÚÆð²½½×¶Î£¬¸÷´óµçÐÅÔËÓªÉÌÒÔ¼° BATµÈ»¥ÁªÍøÆóÒµ¶¼½« LBS ×÷ΪδÀ´Éú³¤µÄÓµÓÐÖØ´óDZÁ¦µÄÊг¡¡£¾Ý GSA Õ¹Íû£¬ÎÒ¹úÊÖ»úµ¼º½µÄÉøÍ¸Âʽ«ÓÉ 2010ÄêµÄ 7%ÉÏÉýµ½ 2020ÄêµÄ 82%£¬Êг¡¿Õ¼äÖØ´ó¡£º£ÄÚÖÇÄÜÊÖ»úÓû§µÄÖØ´óÇÒÈÔÈ»¼ÓËÙÔöÌíµÄÊг¡¹æÄ£½«ÎªÎÒ¹ú LBS ·þÎñÊг¡Ìṩºã¾ÃÖ§³Ö¡£Æ¾Ö¤¹¤ÐŲ¿×îеĵçÐÅ·þÎñÖÊÁ¿±¨¸æÏÔʾ£¬×èÖ¹µÚ¶þ¼¾¶ÈÄ©£¬Ììϵ绰Óû§×ÜÊýµÖ´ï 15.35 ÒÚ»§£¬ÆäÖÐÒÆ¶¯µç»°Óû§ 12.93 ÒÚ»§£¬Òƶ¯»¥ÁªÍøÓû§Ô¼8.83ÒÚ»§¡£Ëæ×ÅÒÆ¶¯»¥ÁªÍøµÄÊ¢ÐУ¬ÎÒ¹úÖÇÄÜÊÖ»úµÄÉøÍ¸ÂÊÒ²ÔÚѸËÙÔöÌí£¬¶ø×÷ΪÖÇÄÜÊÖ»ú±êÅäµÄÎÀÐǵ¼º½ÓªÒµÒ²ÔÚ·ÉËÙÔöÌí¡£Í¬Ê±£¬ÎÒÃÇ´ÓÊÖ»úÁ÷Á¿ÂþÑÜͼÖÐÒ²²»ÄÑ·¢Ã÷ÊÖ»úµØÍ¼µ¼º½Ó¦ÓÃÒѾռÁË¿¿½üÊÖ»ú×ÜÁ÷Á¿µÄÎå·ÖÖ®Ò»¡£ÕâÒѾ͹ÏÔÊÖ»úµ¼º½ÔÚ¹«¹²ÉúÑÄÖÐÈÕÒæÖ÷ÒªµÄְ룬ÁíÒ»·½ÃæËæ×Å“»¥ÁªÍø+”¡¢O2OµÈÓªÒµµÄÍÆ½ø£¬ÊÖ»úµ¼º½Êг¡ÒÀÈ»½«·ÉËÙÉú³¤¡£ÔÙÕߣ¬ÊÖ»úµ¼º½±¬·¢µÄµØÀí´óÊý¾ÝÄܽøÒ»²½×÷Óý¸ü´óµÄÊг¡¼ÛÖµ¡£ÓÉÓÚ±±¶·ÔÚº£Äڵĵ¼º½¶¨Î»¾«¶È½«Áè¼Ý GPS£¬Î´À´ÊÖ»úÓ¦ÓöԵ¼º½¶¨Î»¾«¶ÈÒªÇóµÄÌáÉý½«¼ÓËÙ±±¶·ÔÚº£ÄÚÕâÒ»Êг¡È¡´ú GPS¡£±±¶·µ¼º½ÔÚÊÖ»úµ¼º½Êг¡µÄÉú³¤¿Õ¼ä½«ÊǺÜÊÇÖØ´óµÄ£¬Ô¤¼Æ½«´øÀ´Áè¼Ý°ÙÒÚ¼¶µÄÊг¡¡£

ËäÈ»ÖÇÄÜÖն˵¼º½Êг¡Öش󣬿ÉÊǼøÓÚ±±¶·µ¼º½µÄÊÖÒÕ»ýÀÛȱ·¦¡¢Êг¡½øÈëµÄÌ«Íí£¬Õâ¸öÊг¡ÔÚÏ൱³¤µÄʱ¼äÄÚÀïÒÀÈ»»á±» GPS ËùÖ§Åä¡£Ïà±ÈÀ´¿´£¬³µÔØÊг¡½«³ÉΪ±±¶·µ¼º½ÃñÓÃÍÆ¹ãµÄÒ»´óÍ»ÆÆ¿Ú£¬Ö÷ÒªÔµ¹ÊÔÓÉÓУº
ËäÈ»ÖÇÄÜÖն˵¼º½Êг¡Öش󣬿ÉÊǼøÓÚ±±¶·µ¼º½µÄÊÖÒÕ»ýÀÛȱ·¦¡¢Êг¡½øÈëµÄÌ«Íí£¬Õâ¸öÊг¡ÔÚÏ൱³¤µÄʱ¼äÄÚÀïÒÀÈ»»á±» GPS ËùÖ§Åä¡£Ïà±ÈÀ´¿´£¬³µÔØÊг¡½«³ÉΪ±±¶·µ¼º½ÃñÓÃÍÆ¹ãµÄÒ»´óÍ»ÆÆ¿Ú£¬Ö÷ÒªÔµ¹ÊÔÓÉÓУº
Ò»¡¢ ³µÔØÊг¡¹æÄ£Ð¡ÓÚÊÖ»úµÈ¹«¹²ÏûºÄÊг¡£¬Êг¡¾ºÕùÇ¿ÁÒˮƽ»¹Ïà¶Ô½ÏС¡£
¶þ¡¢ ³µÁ¾Êг¡µÐÊÖÒÕ»ýÀÛµÄÒªÇó½Ï¸ß£¬±±¶·µ¼º½ÆóÒµ¿ÉÒÔ½ô×¥»ú»áͨ¹ýÊг¡¾ºÕùÀ´ÌáÉýÊÖÒÕʵÁ¦ºÍ¾ºÕùÁ¦¡£ÔÚ´Ë»ù´¡ÉÏ£¬ÔÙ½ø¾üÆäËû¹«¹²ÏûºÄÁìÓò¡£
Èý¡¢ Æû³µµ¼º½Öն˶Թ¦ºÄµÄÒªÇó²»»áÏñÊÖ»úµÈ²úÆ·µÄÒªÇóÄÇô¸ß£¬±±¶·µ¼º½ÊÖÒÕ¿ÉÒÔ³ä·ÖÑéÕ¹ÔÚ¾«¶È¡¢¶¨Î»µÈ·½ÃæµÄÊÖÒÕÓÅÊÆ¡£
ËÄ¡¢ ±±¶·µ¼º½ÆóÒµÏà±ÈÍâÑóÆóÒµ¾ßÓж«µÀÖ÷µÄÓÅÊÆ£¬ÄÜͨ¹ý¶ÔÍâµØÊг¡¸üÉîÈëµÄÃ÷È·ÌṩԽ·¢ÍâµØ»¯µÄ·þÎñ¡£
ÎÒ¹úÆû³µ²úÏúÁ¿ÔÚ 2012Äê¾ùÍ»ÆÆ 1,900ÍòÁ¾£¬Ô¤¼ÆÔÚ½ñÄêÎÒ¹ú½«ÓÐÖÁÉÙ 25%µÄ³ÇÕò¼ÒÍ¥ÓµÓÐÒ»Á¾Ë½È˽γµ£¬Î´À´ 5Äê³ÇÕòסÃñ¼ÒÍ¥½Î³µµÄÐèÇó¸´ºÏÔöÌíÂʽ«µÖ´ï 12%¡£ÏÖÔÚ£¬±±¶·³µÔص¼º½²úÆ·³ÉÊì¶ÈÒÑ¿ÉæÇÃÀ GPS£¬Ëæ×ű¾Ç®µÄ½øÒ»²½½µµÍÒÔ¼°Æû³µÏûºÄʱ´úµÄÀ´Á죬±±¶·µ¼º½½«Öð½¥ÔÚ³µÔØÊг¡ÉÏÕ¹ÏÖÆäÖØ´óµÄDZÁ¦¡£ÉçÇøµ¼º½°üÀ¨¹Ø°®ÌØÊâÈËȺµÄÊг¡Ç±Á¦Ò²ºÜÊÇ´ó¡£ÔÚÌØÊâÈËȺÖУ¬ÎÒ¹úÀÏÁ仯ÂÊÒÑ´ï 14.8%£¬ÀÏÁäÉú³Ý´ï 2.02ÒÚ£¬ÔÚУСѧÉú 9,473ÍòÈË£¬ÁôÊØ¶ùͯԼ 5,800Íò£¬ÖضÈÉñ¾²¡»¼ÕßÔ¼ 1,600Íò¡£ÕâЩÈËȺÊDZ±¶·ÉçÇøµ¼º½µÄDZÔÚÓû§£¬Ëæ×ÅÉç»á¶ÔÌØÊâÈËȺµÄ¹Ø×¢ÔöÌí£¬¶ÔÉúÑÄÖÊÁ¿µÄÖØÊÓ£¬±±¶·ÔÚÕâÒ»Êг¡ÉÏÒ²½«´óÓпÉΪ¡£Ô¤¼ÆÃ¿Äê±±¶·ÖÇÄÜ»¯¶¨Î»ÖÕ¶ËÐèÇóÁ¿½«µÖ´ïÍòÍò¼¶±ð£¬Ã¿ÄêÊг¡ÐèÇó×ÜÁ¿´ï°ÙÒÚÔª¼¶±ð£¬ÅäÌ×µÄÔËÓª·þÎñ²úÖµ½«´ïÊýÊ®ÒÚÔª¡£
¹«¹²ÏûºÄÊг¡ÓÉÓÚ±±¶·ÎÀÐǵ¼º½¹¤ÒµµÄÉú³¤»¹²»ÍêÉÆ£¬ÒÔÊÇÕâÒ»Êг¡Ö®Ç°µÄÉú³¤¿Õ¼äÊÜÏÞ¡£µ«ÓÉÓÚ¹«¹²ÏûºÄ¶ÔÎÀÐǵ¼º½µÄÖØ´óÐèÇ󣬱±¶·µ¼º½ÔÚ¸ÃÁìÓòµÄÉú³¤Ç±Á¦ÖØ´ó¡£ÏÖÔÚ£¬ÎÒ¹ú¹«¹²ÏûºÄÓ¦ÓÃÕ¼ÎÀÐǵ¼º½Êг¡Áè¼Ý 80%£¬ÆäÖÐÃÀ¹ú GPS Õ¼ÓÐ 95%µÄÊг¡¡£ÓÉÓÚ±±¶·Ð¾Æ¬±¾Ç®ÊÜÖÆÓÚÊÖÒÕÒÔ¼°³ö»õÁ¿£¬ÏÖÔÚÏà±È GPS »¹Æ«¹ó£¬ÕâÒ²Êǵ¼Ö±±¶·µ¼º½ÔÚ¹«¹²Ó¦ÓÃÖÐÉú³¤»ºÂýµÄÔµ¹ÊÔÓÉ¡£Ïà±ÈÓÚGPS ÏÖÔÚ¾ßÓеÄÖØ´ó¹æÄ£ÓÅÊÆ£¬±±¶·µ¼º½Ð¾Æ¬Ö»ÓÐÍòÍò¼¶±ð£¬¶øÃÀ¹ú GPS µÄ³ö»õÁ¿ÔÚǧÒÚ¼¶±ð¡£Ëæ×ű±¶·¶þ´úÑÇÌ«µØÇø×éÍøÍê³É£¬¹ú¼Òͨ¹ý½òÌùרÏî¾·ÑÀ´Éú³¤±±¶·Ð¾Æ¬£¬Ê¹Æä¹æÄ£»¯¡£Ô¤¼ÆÔÚ½ñÄêÖ®ºó£¬±±¶·µ¼º½Ð¾Æ¬½«µÖ´ïÒ»¶¨¹æÄ£¡£Òò´Ë£¬ÎÒÃÇÕ¹ÍûÕ¼Óе¼º½Êг¡ 80%µÄ¹«¹²ÏûºÄÓ¦Óý«ÊDZ±¶·¹¤ÒµÎ´À´ºã¾ÃÎȹ̵ÄÇý¶¯Á¦¡£
ËÄ¡¢Õþ²ßÀûºÃ±±¶·Ç±Á¦ÎÞÏÞ
½è¼øÖ®Ç°ÃÀ¹úºÍ¶íÂÞ˹¶Ô GPS ºÍ¸ñÂåÄÉ˹µÄÍÆ¹ã£¬ÎÒ¹ú¶Ô±±¶·µÄÍÆ¹ãÒÀÈ»×ñÕÕ×Å‚¾üÓÃΪÏÈ—>ÐÐÒµÊ÷Ä£—>ÃñÓúó·¢?µÄÉú³¤Â·¾¶£¬ÕâÖÐÐĵÄÐÐÒµÊ÷Ä£ÒÔ¼°ÃñÓõÄÍÆ¹ã¶¼Àë²»¿ª¹ú¼ÒÕþ²ßµÄÖ§³Ö¡£ÔÚÃÀ¹ú GPS µÄÉú³¤Àú³ÌÖУ¬ÆäÕþ²ßÔ½À´Ô½¿ª·ÅÇÒÿһ´ÎÕþ²ßµ÷½â¶¼¼«´óµØÍƶ¯ÁË GPS ÔÚ GNSS ¹¤ÒµÁ´¼°È«ÇòÊг¡µÄÉú³¤¡£ÏÖÔÚ£¬ÃÀ¹ú GPS ÒѾ´Ó×î³õµÄ‚¾üÓÃΪÖ÷£¬ÃñÓÃΪ¸¨?Éú³¤µ½‚Ç¿¾ü»¤Ãñ¡¢ÒÔÃñÑø¾ü?µÄн׶Ρ£±±¶·µÄÉú³¤Ò²½«×ñÕÕÕâÒ»¼ÍÂÉ£¬Î´À´ÆäÊг¡»á¾ßÓÐÎÞÏÞµÄDZÁ¦¡£
1. Õþ²ßÀûºÃ
×Ô 2007 ÄêÎÒ¹ú÷缯³ǫ̈ÁËÈô¸É¹ØÓÚÎÀÐǵ¼º½ÊÖÒÕÑз¢ºÍÓ¦ÓõÄÎļþ£¬Ö®ºóÏÕЩÿÄê¶¼ÓÐÏà¹ØÕþ²ßÔö½øÎÀÐǵ¼º½ÓëλÅZ·þÎñ²úÆ·µÄÓ¦Óá£Í¬Ê±£¬¹ú¼Ò¿Æ¼¼ÍýÏë¡¢Õ½ÂÔÐÂÐ˹¤ÒµÍýÏë¡¢µØÀíÐÅÏ¢¹¤ÒµÍýÏëµÈÍýÏëÖоù¶ÔÎÒ¹ú±±¶·ÎÀÐǵ¼º½ÊÖÒÕµÄÍ»ÆÆÓëÓ¦ÓÃ×÷ÁËÏìÓ¦ÍýÏë¡£ÔÚ±±¶·ÇøÓòϵͳÕýʽͶÈëÔËÐк͹ú¼Ò³ǫ̈¹ØÓÚÕ½ÂÔÐÔÐÂÐ˹¤ÒµÉú³¤µÄÍýÏëÖ®ºó£¬¹ú¼Ò¸÷²¿Î¯ÒÔ¼°µØÉϸ÷Ê¡ÊеØÇøÒ²·×·×³ǫ̈±±¶·¹¤ÒµÉú³¤ÍýÏë»òÐÐÒµÓ¦ÓÃÍÆ¹ãÐж¯ÍýÏë¡£


×÷Ϊ¹ú¼ÒÕ½ÂÔÖØµãÒÔ¼°Î´À´Í¨Ñ¶µ¼º½ÊÖÒյĻùʯ£¬Ïà¹Ø°ïÖúÕþ²ßÈÔÈ»»áÒ»Á¬³ǫ̈ÒÔÍÆ½ø±±¶·ÏµÍ³µÄ½Ï¿ì½ÏºÃµÄÉú³¤¡£µ¼º½ÔÚÖÆÔìÒµÖУ¬ÈçÎïÁ÷¡¢¹¤³Ì¡¢ÍÁ½¨¡¢½»Í¨ÔËÊäÉ϶¼ÓÐןÜÊÇÒªº¦µÄ×÷Óã¬ÆäÉú³¤Ò»¶¨»á±»Ô½À´Ô½ÖØÊÓ¡£Í¬Ê±£¬Ô¤¼Æ 2020ÄêÈ«Çò×éÍøÍê³É£¬ÔÚ¡¶ÖйúÖÆÔì 2025¡·ºó°ë¶Î±±¶·½«Æð×ÅÖÁ¹ØÖ÷ÒªµÄ×÷ÓᣠÓÉ´Ë¿´À´£¬Î´À´Ê®Äê¶¼½«ÊDZ±¶·ÎÀÐǵ¼º½ÏµÍ³¼°Ïà¹Ø¹¤ÒµÁ´µÄ±¬·¢Ê½ÉúÄ;á£
2.±±¶·Êг¡Ç±Á¦ÎÞÏÞ
È«ÇòÎÀÐǵ¼º½¹¤ÒµÔÚ 1994-2003 ÄêÂÄÀúÁË‚»Æ½ðÊ®Äê?µÄ¸ßËÙÔöÌí¡¢2004-2009ÄêµÄƽÎÈÔöÌíÖ®ºó£¬Æä¹¤ÒµÉú³¤¹æÄ£ÈÕÇ÷À©´ó£¬2012 ÄêÈ«ÇòÎÀÐǹ¤Òµ²úÖµÔöÖÁ 1,895ÒÚÃÀÔª¡£Î´À´£¬Ëæ×ű±¶·µ¼º½ÏµÍ³µÄÍêÉÆºÍ³ÉÊìÒÔ¼°È«Çò×éÍøµÄÍê³É¡¢¶íÂÞ˹¸ñÂåÄÉ˹ϵͳºÍÅ·ÃËÙ¤ÀûÂÔϵͳµÄһֱͶÈëʹÓã¬Í¬Ê±ÃÀ¹ú GPS ×îÏÈÒ»Ö±ÏòвúÆ·¡¢ÐÂÁìÓò¡¢ÐÂÊг¡ÉîÈ룬ȫÇòÎÀÐǵ¼º½¹¤ÒµµÄÓ¦ÓòúÖµ¹æÄ£½«»áÒ»Ö±Ìá¸ß¡£½ö´Ó GPS³ö»õÁ¿À´¿´£¬ÔÚ 2011-2013Äêʱ´úµÄÄ긴ºÏÔöÌíÂÊÁè¼Ý20%£¬½ö 2013Äê³ö»õÁ¿¾Í´ï 900Íǫ̀×óÓÒ¡£ÓÉÓÚÎÀÐǵ¼º½ÏµÍ³Ò»Ö±µØÉý¼¶»»´ú£¬ÎÀÐǵ¼º½ÏµÍ³ËùÉæ¼°µÄÓ¦ÓùæÄ£Ò²ÔÚÒ»Ö±À©´ó£¬ÐµÄÐèÇó·¢¶¯ÐµÄÓ¦ÓúÍвúÆ·µÄ¼ÓËÙÓ¿ÏÖ¡£Òò´Ë£¬Êг¡¶ÔÎÀÐǵ¼º½ÏµÍ³µÄÐèÇó»áÒ»Ö±ÔöÌí£¬ÕâÒ²»áÖ¸µ¼Êг¡µÄÐÂÉú³¤¡£ÎÀÐǵ¼º½ÏµÍ³µÄ¹¤ÒµÁ´£¬°üÀ¨Ð¾Æ¬ÖÆÔì¡¢ÎÀÐǵ¼º½¡¢µç×ÓµØÍ¼¡¢Î»ÅZ·þÎñµÈ¶¼»áÒ»Ö±µØÉú³¤ÍêÉÆ¡£¾Ý GSA Õ¹Íû£¬È«ÇòÎÀÐǵ¼º½Êг¡¹æÄ£½«ÓÉ 2010 ÄêµÄ 775.8 ÒÚÃÀÔªÔöÌíµ½ 2020ÄêµÄ 2,207.4ÒÚÃÀÔª£¬10ÄêÔöÌí 2.84±¶¶ÔÓ¦µÄÄê¾ù¸´ºÏÔöÌíÂÊΪ 11.02%¾Ý¡¶ÖйúÎÀÐǵ¼º½ÓëλÅZ·þÎñ¹¤ÒµÉú³¤°×ƤÊé¡·£¨2013£©¹ÀË㣬2013ÄêÎÒ¹úÎÀÐǵ¼º½ÓëλÅZ·þÎñ¹¤Òµ²úÖµ¹æÄ£ÒÑ´ï 1,040ÒÚÔª£¬ÄêÆ½¾ùÔöÌíÂʸߴï 39%¡£ÆäÖб±¶·²úÖµÒѾÁè¼Ý 100ÒÚ£¬½Ï 2012ÄêÔöÌí 150%£»µ¼º½¶¨Î»Öն˵Ä×ÜÏúÊÛÁ¿Í»ÆÆ 3.48ÒŲ́£¬½Ï 2012ÄêÔöÌí 70%¡£µ½ 2013ÄêÄêµ×£¬±±¶·ÖÕ¶ËÃñÖÚ³ÖÓÐÁ¿Áè¼Ý 130ÍòÌ×£¬Äê¶ÈÔöÌí 117ÍòÌס£Í¬Ê±£¬°×ƤÊéÏÔʾÎÒ¹úÎÀÐǵ¼º½ÓëλÅZ·þÎñ¹¤ÒµÁ´ÉÏ¡¢ÖС¢ÏÂÓβúÖµÕ¼±È»®·ÖΪ 15%¡¢68%ºÍ 17%£¬ ÆäÖÐÉÏÓκÍÖÐÓÎÕ¼±È¾ùÓÐϽµÇ÷ÊÆ£¬ÕâÅú×¢ÎÒ¹úµÄ±±¶·ÎÀÐǹ¤ÒµÁ´Éú³¤Õý×ßÏò³ÉÊì¡£

¹úÎñÔº 2013Äê³ǫ̈µÄ¡¶¹ú¼ÒÎÀÐǵ¼º½¹¤ÒµÖкã¾ÃÉú³¤ÍýÏë¡·Ö¸³öµ½ 2020Ä꣬ÎÒ¹úÎÀÐǵ¼º½¹¤ÒµÁ¢ÒìÉú³¤ÃûÌûù±¾Ðγɣ¬¹¤ÒµÓ¦ÓùæÄ£ºÍ¹ú¼Ê»¯Ë®Æ½´ó·ùÌáÉý£¬¹¤Òµ¹æÄ£Áè¼Ý 4,000ÒÚÔª£¬±±¶·ÎÀÐǵ¼º½ÏµÍ³¼°Æä¼æÈݲúÆ·ÔÚ¹úÃñ¾¼ÃÖ÷ÒªÐÐÒµºÍÒªº¦ÁìÓò»ñµÃÆÕ±éÓ¦Óã¬ÔÚ¹«¹²ÏûºÄÊг¡Öð²½ÍƹãÆÕ¼°£¬¶Ôº£ÄÚÎÀÐǵ¼º½Ó¦ÓÃÊг¡µÄТ˳Âʵִï 60%£¬Ö÷ÒªÓ¦ÓÃÁìÓòµÖ´ï 80%ÒÔÉÏ£¬ÔÚÈ«ÇòÊг¡¾ßÓнÏÇ¿µÄ¹ú¼Ê¾ºÕùÁ¦¡£Æ¾Ö¤ÒÔÉÏÊý¾Ý×ÝÈ»ÊØ¾É²âË㣬2020 Äê±±¶·Ïà¹Ø²úÖµ½«Îª 2012ÄêµÄ 60±¶¡£¶ø 1993-2001Ä꣬GPSÊг¡ 8Ä긴ºÏÔöÌíÂʵִï 49.2%£¬±±¶·ÓëÃÀ¹ú GPSÊг¡Éú³¤¼ÍÂÉ»ù±¾ÎǺϣ¬¹ú¼ÒËùÉèÁ¢µÄÄ¿µÄ²¢²»¼¤½ø¡£

ËäÈ»ÃñÓÃÊг¡ÊDZ±¶·Êг¡Ö÷ÒªÇý¶¯Á¦Ò²ÊÇδÀ´µÄ×î´óÊг¡£¬¿ÉÊǽüÆÚ¾üÓÃÊг¡ÒÀ¾ÉÊDZ±¶·ÎÀÐǵ¼º½ÎȹÌÊг¡ÔöÌíµã¡£Æ¾Ö¤ÃÀ¾üÔÚ GPS ÉÏͶÈëµÄ¾ü·ÑÕ¼±È1.5%À´¼òª¹ÀË㣬º£ÄÚ¾üÓñ±¶·Êг¡¹æÄ£µ½ 2020 Ä꽫Áè¼Ý 200 ÒÚÔª£¬Ä긴ºÏÔöÌíÂÊÔ¼ 17%¡£Æ¾Ö¤ÎÒÃǶԱ±¶·Ïà¹ØÆóÒµµÄµ÷ÑÐÇéÐÎÀ´¿´£¬ ½üÆÚ±±¶·ÁúÍ·µÄְλºÜºéÁ÷ƽÉÏÈ¡¾öÓÚÆäÄõ½¾ü·½¶©µ¥¡£ÔÚ¾üÓÃÊг¡²É¹ºÉÏÃæÕ¼ÓÅÊÆµÄÆóÒµÒ»¶¨ÊÇ¶ÌÆÚÊг¡ÁúÍ·ÆóÒµ£¬Í¬Ê±ÔÚ¾ü·½¶©µ¥ÉÏ»ýÀÛµÄÏÈ·¢ÓÅÊÆ¡¢ÊÖÒÕÓÅÊÆÒ²±Ø½«³ÉΪÆóÒµµÓÚ¨ºÃµÄ»ù´¡Îªºã¾ÃÕùÈ¡Îȹ̡¢ÖØ´óµÄÃñÓÃÊг¡×öºÃ×¼±¸¡£